资源共享频道
22:54 · 2022年9月20日 · 周二
轻松学习正则表达式
|
#正则表达式
目前这个repo的star数已达到42.6k,有多个语言版本,包括中文版
正则表达式
23:47 · 2022年7月12日 · 周二
正则表达式备忘清单
|
#正则表达式
正则表达式
19:02 · 2022年6月17日 · 周五
介绍 Rulex,一种新的、可移植的正则表达式语言,目前处于 alpha 阶段,可能会在接下来的几个版本中发生变化。
特性:
兼容性:Rulex被移植到正常的正则表达式中,因此您可以在任何地方使用它。
可读性:Rulex 对空格不敏感,支持注释。语法简单而直观
支持Unicode:Rulex为那些停留在上个世纪的正则表达式引擎提供Unicode支持。
熟悉:如果你知道正则表达式,那么这个语法将立即变得有意义。
高级功能:Rulex增加了独特的功能,如数字范围和变量,以获得更多的表现力。
良好的错误信息:我们重视你的时间。错误信息内容丰富,显示了代码中的错误部分
Docs
|
Rulex
|
#正则表达式
正则表达式
08:27 · 2022年6月12日 · 周日
正则表达式实例搜集,通过实例来学习正则表达式
实例搜集整理来自于《
一些正则表达式随记
》,通过一个单独仓库专门整理这些正则实例,提供一个
实例网站
,方便正则实例验证和查询。也方便添加新的正则实例大家共同维护
如果有一些基础知识,通过实例理解,将会更快速入门,写出自己的正则。如果对基础还不是很了解,你可以通过《
Learn regex the easy way
》去学习基础知识,这个仓库教程被翻译成十几种语言了,包含了
中文翻译
,它通过极其简单的实例,帮助你理解正则基础语法规则。
RegExp Example
|
Github
|
#正则表达式
正则表达式
15:14 · 2022年5月21日 · 周六
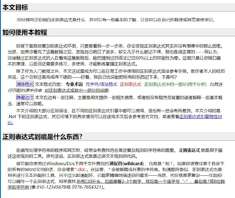
正则表达式30分钟入门教程
本文目标是30分钟内让你明白正则表达式是什么,并对它有一些基本的了解,让你可以在自己的程序或网页里使用它
博文
|
#正则表达式
#教程
正则表达式
教程
22:07 · 2022年5月17日 · 周二
正则表达式前端使用手册
本文以正则基础语法开篇, 结合具体实例, 逐步讲解正则表达式匹配原理. 代码实例使用语言包括 js, php, python, java(因有些匹配模式, js并未支持, 需要借助其他语言讲解). 内容包括初阶技能和高阶技能, 适合新手学习和进阶
博文
|
#手册
#正则表达式
手册
正则表达式
22:03 · 2022年5月17日 · 周二
devtoolcafe
一个
#正则表达式
测试和可视化的
#工具
正则表达式
工具
14:38 · 2022年4月3日 · 周日
https://regexlearn.com/zh-cn
学习正则表达式
GitHub地址:
https://github.com/aykutkardas/regexlearn.com
#开源
#编程
#学习
#正则表达式
#在线服务
Regexlearn
Regex Learn - 逐步从零基础到高阶。
交互式学习正则表达式,在您所处的阶段练习、测试和分享您自己的正则表达式。
开源
编程
学习
正则表达式
在线服务
11:07 · 2022年3月20日 · 周日
Regex-Vis
,一个
#正则表达式
的
#可视化
#编辑器
项目地址
正则表达式
可视化
编辑器
23:51 · 2021年12月30日 · 周四
一个很不错的
#正则表达式
学习网站:
regexone
,里面配套了完整教程、速查表、练习题等资源,帮助开发者学好正则,一步到位。
正则表达式
11:42 · 2021年12月24日 · 周五
开源技术教程:《
从 0 到 1:学习正则表达式
》。
#正则表达式
在线体验
中文版
与常规技术教程不同,该教程会基于问答的形式,通过可交互式界面与速查表,让你在互动中实践与理解正则表达式,让整个学习过程不再枯燥乏味
该项目还会加入正则技巧练习、playground 等特性
正则表达式
01:51 · 2021年12月17日 · 周五
正则表达式从入门到进阶
官网
#正则表达式
正则表达式
18:45 · 2021年10月15日 · 周五
正则大全
, 收录了 70+ 条常用
#正则表达式
,支持 web /vscode/idea / Alfred Workflow 等多个平台
正则表达式
08:07 · 2021年9月9日 · 周四
正则大全
, 收录了 70+ 条常用
#正则表达式
,支持 web /vscode/idea / Alfred Workflow 等多个平台
正则表达式
Home
技术博客
网盘资源
今日热点