资源共享频道
12:27 · 2021年10月25日 · 周一
一份
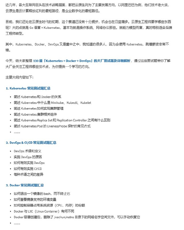
Kubernetes、Docker、DevOps 相关的面试题解析集锦
主要包含 k8s 集群管理、开发组件、DevOps 及 CI/CD 实施、Docker 系统资源分配控制等知识点
Home
网盘搜索
技术博客
网盘资源
今日热点
Powered by
BroadcastChannel
&
Sepia
粤ICP备2021131327号