资源共享频道
10:06 · 2024年12月7日 · 周六
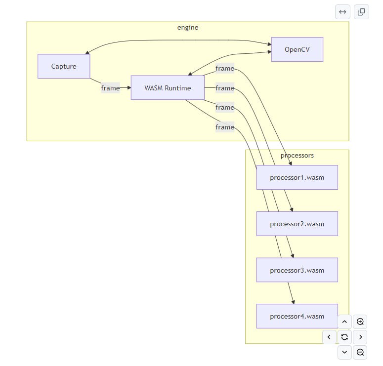
wasmVision
:一个基于WebAssembly的计算机视觉处理引擎,提供高性能视觉处理能力。
可以捕获摄像头、视频文件或流媒体的画面,通过WebAssembly进行处理并输出。
支持Go、Rust、C语言开发处理器模块,内置多个现成的处理器如人脸检测、图像模糊、神经风格迁移等
Home
网盘搜索
技术博客
网盘资源
今日热点
Powered by
BroadcastChannel
&
Sepia
粤ICP备2021131327号