资源共享频道
15:23 · 2021年9月28日 · 周二
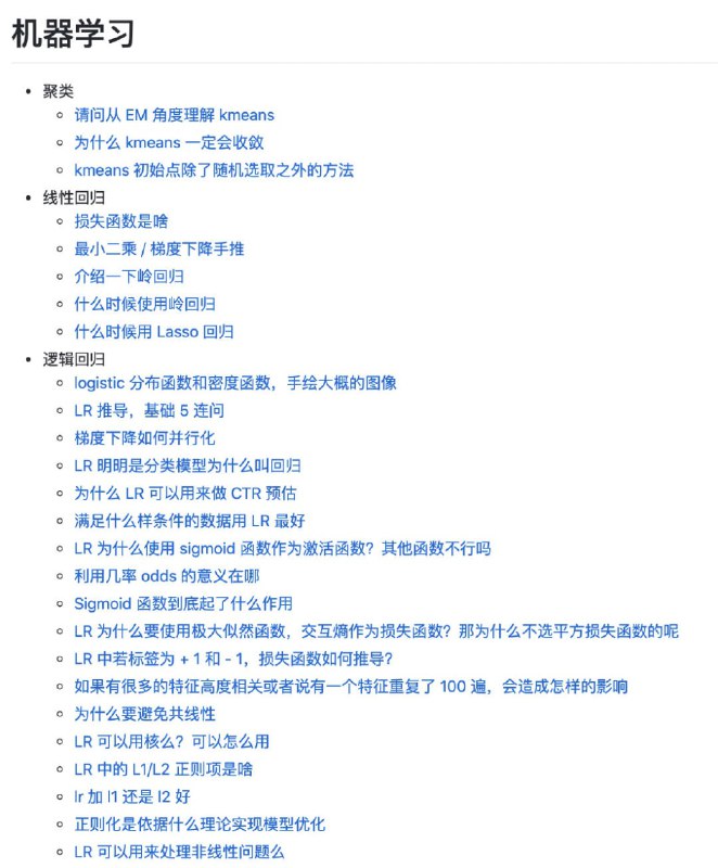
一套 #算法 理论基础知识:
Reflection Summary
。
里面涵盖了数学、数据预处理、机器学习、深度学习、自然语言处理等多个技术领域的面试知识。
Home
网盘搜索
技术博客
网盘资源
今日热点
Powered by
BroadcastChannel
&
Sepia
粤ICP备2021131327号