资源共享频道
22:04 · 2022年8月3日 · 周三
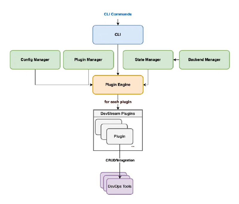
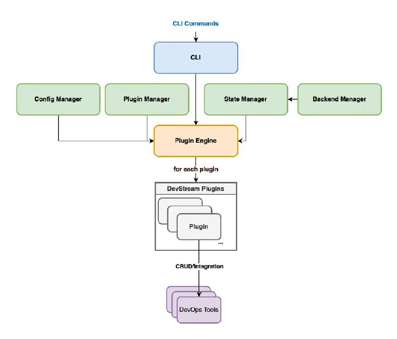
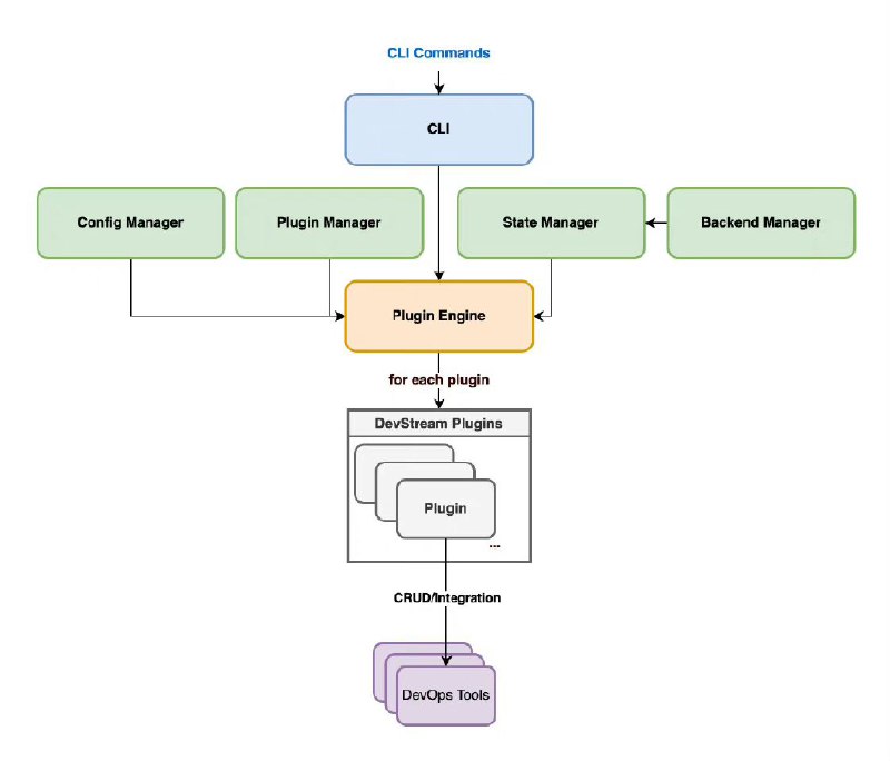
DevStream(CLI工具名为dtm)是一个开源的DevOps工具链管理器。
目标是在一个人类可读的YAML配置文件中定义你所需要的DevOps工具,只需按一个按钮(或一个命令),你就能建立起整个DevOps工具链和SDLC工作流。
项目地址
| #工具
Home
网盘搜索
技术博客
网盘资源
今日热点
Powered by
BroadcastChannel
&
Sepia
粤ICP备2021131327号