Visily 是任何人都可以使用的 UI 设计软件。使用 Visily,您可以在几分钟内创建高保真线框和原型,所有这些都无需学习曲线。

https://www.visily.ai/
站点名称: SST
描述: 一个框架,可让您轻松地在自己的基础设施上构建现代全栈应用程序。
链接: https://sst.dev/

https://github.com/sst/sst
TempMail.so - 临时邮箱

一个临时邮箱网站,无广告,可用于注册白嫖, 或者不想被骚扰的时候使用,可以用来无限白嫖试用Cursor账号

📎网站地址
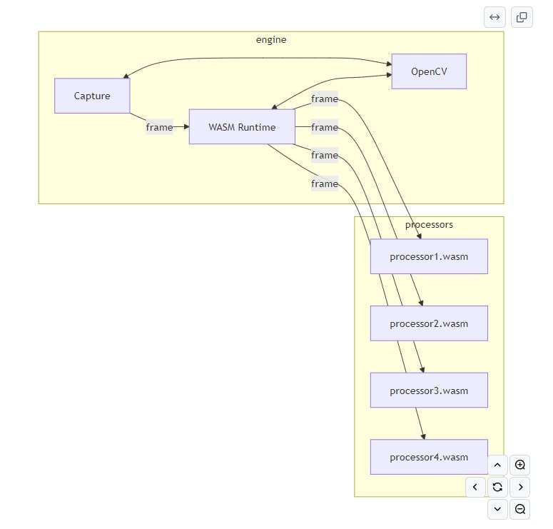
wasmVision:一个基于WebAssembly的计算机视觉处理引擎,提供高性能视觉处理能力。

可以捕获摄像头、视频文件或流媒体的画面,通过WebAssembly进行处理并输出。

支持Go、Rust、C语言开发处理器模块,内置多个现成的处理器如人脸检测、图像模糊、神经风格迁移等
#UI #克隆 #开源

UICloner

基于 AI 的网页 UI 克隆工具,安装后点击插件图标,选择需要克隆的内容,即可自动生成对应 UI 的代码,支持样式预览和代码复制,使用需自行配置 LLM API,完全免费。

🐙 项目地址 🌐 Chrome #UI #克隆 #开源
#短剧

五五短剧

在线短剧网站,目前有超过 1 万部短剧,支持搜索功能,无需登陆,无广告,播放需关闭代理。

www.duanju55.com
#画中画 #插件 #开源

弹幕画中画播放器

画中画视频增强插件,支持字幕、控制进度、音量调整、倍速、长按右键快进等功能,支持播放、发送弹幕,支持外挂 .srt .ass 字幕,免费开源。

🐙 项目地址 🌐 Chrome 🌐 Edge
#内网穿透 #开源

Frpc Desktop

内网穿透工具 FRP 的桌面客户端,支持所有 FRP 版本,支持开机自启动、可视化配置、多用户、配置导入与导出等功能,界面清爽,开箱即用,适用于 Windows、Linux 和 macOS 平台。

🐙 项目地址
#字体 #开源

字玩

字体设计工具,可通过钢笔等图形编辑工具绘制字形,然后导出 OTF 字体文件,支持从图片中导入字形,也支持自定义字形组件功能,并提供了可编程脚本模块,同时还内嵌了一款用于测试的参数化字体模板,导入该模板,可以尝试体验字玩的参数化设计功能,完全免费。

主页项目地址
#字幕 #拼图

33字幕图

电影字幕拼图工具,支持台词搜索和本地拼图,台词仅可搜到海外剧集的,选择台词后即可生成高清无水印的字幕拼图,免费使用,需要登陆

zmt.agilestudio.cn
最佳和最新AI工具集合:猫猫鱼AI工具窝

https://www.maomaoyu.coffee/zh
苹果iOS快捷指令大全库网站-RoutineHub

https://routinehub.co/
全平台下载器res-downloader ,支持视频号、抖音、酷狗等常见网络资源!

https://github.com/putyy/res-downloader
[Android] 向日葵远程安卓端旧版无广告版
#软件 #破解
特点:无开屏广告,无远控结束后的第三方硬性广告。
注意:这个版本并非没有任何广告,只不过没有新版的第三方广告,但偶尔还会弹向日葵自己的开通会员的广告,侵扰性不高。
版本号:15.2.0
来源:官方旧版,无任何修改
夸克网盘:https://pan.quark.cn/s/180a712c9771
#录屏

一号录播

直播录制工具,支持 B站、斗鱼、抖音、Youtube、Twitter、TikTok、Twitch、afreecatv、虎牙、pixiv、bigo、花椒、全民K歌等平台,支持弹幕录制、开播提醒、预约录制,完全免费,适用于 Windows 和 Mac 端。

https://yihaolubo.top
#iCloud

iCloud Photos Downloader

iCloud 照片下载工具,可用于照片迁移和备份,支持复制、同步和移动三种操作模式,支持实况照片RAW 图像、自动删除同名照片、增量下载等,完全免费,适用于 Linux、Windows 和 macOS 系统。

🐙 项目地址
搜图网站合集
#合集 #搜索 #识图 #搜图 #search #网站 #网址 #图片 #picture #重置版 #资源

▎综合搜索
1. 谷歌识图
地址: google.com/imghp
推荐: 万能识图工具,适用于大部分场景。

2. 百度图片
地址: image.baidu.com
推荐: 国内用户的常用选择。

3. 搜狗识图
地址: pic.sogou.com
推荐:适合国内环境下使用。

4. 必应识图
地址: bing.com/visualsearch
推荐:微软搜索服务,支持全球化。

5. Yandex
地址: yandex.com/images
推荐:在找原图时效果显著,尤其是特定地区的图片。

6. TinEye
地址: tineye.com
推荐:擅长寻找图像来源和图片残缺修复。



▎二次元/动漫专用
1. SauceNAO
地址: saucenao.com
推荐:P站插画、同人画的首选工具。(需代理)

2. Trace.moe
地址: trace.moe
推荐:动漫和里番场景识别神器。

3. Ascii2D
地址: ascii2d.net
推荐:二次元图片的详细搜索,支持特征与颜色匹配。

4. IQDB
地址: iqdb.org
推荐:针对动漫和插画的专业识图工具。

5. Danbooru
地址: danbooru.donmai.us
推荐:基于特征搜索的插画数据库。



▎其他分享/地区性工具
1. Pinterest
地址: pinterest.com
推荐:社交分享平台,适合寻找创意与图片资源。(需代理)

2. NAVER
地址: m.naver.com
推荐: 韩国用户的选择,但界面相对复杂。



▎补充推荐
1. Soutubot.moe
地址: soutubot.moe
推荐: 集合多种识图服务的工具箱。



▎推荐使用场景
1. 通用搜索:优先选择 谷歌识图Yandex
2. 找插画:优先选择 SauceNAO
3. 找动漫/里番:使用 Trace.moe
4.二次元详细识图:尝试 Ascii2DIQDB
PS:根据需求选择合适的工具,提升识图效率!
给所有安卓arm64设备的“PC应用引擎”平替

https://github.com/Cateners/tiny_computer
#工具 一个把长文转款成摘要卡片/图片的前端应用,使用 Kimi 对文章进行结构化总结。

https://github.com/comeonzhj/article2card
创造属于自己的自动化流程工具,让人摆脱机器般的工作

https://help.tuzirpa.cn/
Back to Top
粤ICP备2021131327号