基于telegraph和cloudflare pages的免费图床站
https://github.com/cf-pages/Telegraph-Image
🏷 TAG #脚本 #图床 #GitHub #网站 #cloudflare #telegraph
📢 Channel @ednovas2
👥 Group @ednovas4
https://github.com/cf-pages/Telegraph-Image
🏷 TAG #脚本 #图床 #GitHub #网站 #cloudflare #telegraph
📢 Channel @ednovas2
👥 Group @ednovas4
Github 上章鱼猫图片资源网站,相关图片可用于表示 Github 资产的用途其它勿用,章鱼猫的形象非常调皮可爱,非常喜欢这一形象的设计。
https://octodex.github.com/
🗣 投稿 @HHX_rich
🏷 TAG #图片 #Github
📢 Channel @opencfdchannel
👥 Group @open_source_community
一、Miku Tools 网址:https://tools.miku.ac/
二、tool在线工具 网址:http://tool.ci/
三、兔二工具 网址:https://www.tool22.com/
四、ToolFK 网址:https://www.toolfk.com/
五、孟坤工具箱 网址:http://tool.mkblog.cn/
🗣 投稿 @HHX_rich
🏷 TAG #网站 #工具
📢 Channel @opencfdchannel
👥 Group @open_source_community
二、tool在线工具 网址:http://tool.ci/
三、兔二工具 网址:https://www.tool22.com/
四、ToolFK 网址:https://www.toolfk.com/
五、孟坤工具箱 网址:http://tool.mkblog.cn/
🗣 投稿 @HHX_rich
🏷 TAG #网站 #工具
📢 Channel @opencfdchannel
👥 Group @open_source_community
目前最火的AI绘画教程!免费开源,包安装、包教会使用 | 零度解说
https://www.freedidi.com/6727.html
🗣 投稿 @HHX_rich
🏷 TAG #AI
📢 Channel @opencfdchannel
👥 Group @open_source_community
https://www.freedidi.com/6727.html
🗣 投稿 @HHX_rich
🏷 TAG #AI
📢 Channel @opencfdchannel
👥 Group @open_source_community
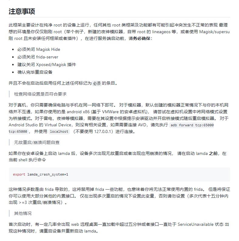
这是一个用于安卓逆向及自动化的辅助框架,它以编程化的接口大幅减少你的手动操作,你将不再需要关心琐碎的问题。通过它,你可以获得:
●零依赖,只需 root 即可
●支持安卓 6.0 (M, API 23) - 13 (T, API 33)
●极其简单的调用,封装了大量常用接口,你只需要会写 Python
●只要有网即可连接任意地方运行了 lamda 的设备
●完全网络化,脱离 USB 数据线/USB HUB 等实体连接
●不会给现有运行环境增加任何可被检测的特征
●大大降低门槛以及闲杂琐事上的时间成本
●7*24 小时的稳定性
●支持标准游戏/AVD模拟器及真机、云手机,全架构
●可完美内置于安卓系统
●无线连接内置 root 权限的 WIFI ADB
●支持 OpenVPN 可实现全局/非全局的 VPN
●支持 http/socks5 代理,可实现设置系统级别/单个应用级别的代理
●支持 UDP 协议代理(socks5 UDP 模式)
●支持 OpenVPN 与代理共存
●可通过接口轻松设置中间人证书,配合 http/socks5 代理实现中间人流量分析
●通过 frida 暴露内部 Java/JNI 接口(类 virjar/sekiro 但基于 frida)
●UI自动化,通过接口实现自动化操作
●设备状态/资源消耗读取
●大文件上传下载
●WEB 端文件上传下载
●唤起应用的 Activity
●前后台运行 shell 命令,授予撤销应用权限等
●系统配置/属性读取修改
●内置 frida, IDA 7.5 server 等工具
●可使用 ssh 登录设备终端
●内置 crontab 定时任务
●内置 Python3.9 及部分常用模块
●WIFI 远程桌面(web)
同时,tools/ 目录下还包含了一些常用的脚本以及开箱即用的服务。
lamda | #框架