在线编程竞赛网站是一个理想的平台,程序员可以通过它获得独特的机会,通过以固定频率在线举行的在线竞赛来测试他的编程技能。这些竞赛网站还可以让程序员对自己相对于其他在线参赛者的立场进行自我评估。参赛者也有机会通过解决其他人可能尚未解决的问题来展示他的才华。最后但并非最不重要; 与自由职业者网站相比,获胜者的奖金要高得多,并且找到一份好工作的可能性要高得多。

以下部分讨论了一些此类网站的特点以及为什么它们值得尝试。

CodeChef 该网站的特色在于,它不仅是一个在线编程竞赛网站,而且还为程序员提供了一个受训、相识、良性竞争的机会。除了竞争,有抱负的程序员通过它在社交媒体上的存在来保持更新,尝试这个网站是件好事。

Sphere Online Judge (SPOJ)
这个在线评委系统(竞赛中的在线测试程序)可以解决英语、波兰语、越南语和葡萄牙语等语言的 10000 个问题。C++、Java、C 是提交解决方案的一些语言。在线论坛的可用性允许超过 100,000 名注册用户决定如何解决问题。

UVa Online Judge
这也是一个在线评委系统,注册用户可以在这里提交各种语言的问题。这些问题与在线竞赛中的问题非常相似,并且以 PDF 或 HTML 等格式存储。

ProjectEuler 对编程和数学感兴趣的成人和学生都可以试试这个网站。该网站有数百个通过编程解决的问题。有17个成就级别,参与者可以通过解决某些问题来达到更高的水平。

Programmr 它是一家总部位于亚洲的公司,在 Facebook 上拥有大量粉丝,支持初出茅庐的程序员磨练和提高他们的编程技能,并且以这种方式是一所在线培训学校。

PJU 是一个提供在线比赛的网站,由非营利性国际组织泛美柔道联盟 (Union Panamericana de Judo) 创立。

TIMUS 在线裁判系统让您有机会参加在乌拉尔联邦大学定期举办的无数竞赛,TIMUS 是俄罗斯最大的在线编程问题库。

AIZU
本网站是一个在线裁判系统。该网站以英语和日语版本举办在线编程挑战赛。在线竞赛的解决方案可以是 C++、C、Ruby。还有关于算法的在线竞赛。

URI 这是一个由URI大学正在建设的在线裁判系统,在线提供葡萄牙语和英语的问题。目标是分享编程知识。用户必须登录才能使用电子邮件 ID 和密码开始使用这些功能。

LeetCode 提供了一个平台,可确保 IT 专业人员为技术面试做好充分准备。它也是一个在线评判系统,有一个问题库,用户可以提交并查找它们是否正确。

AI Challenge
它最初是由滑铁卢大学发起的国际人工智能编程竞赛。起初,它是专为大学的学生而设的,但在 2010 年谷歌赞助比赛后,它向所有人开放。

Code Forces (Formerly Saratov)
萨拉托夫在线竞赛者是萨拉托夫州立大学的在线评委系统,进行虚拟竞赛和在线竞赛。使用的编译器是 Delphi,用户必须使用登录 ID 和密码登录才能开始参与。

Google Code Jam
2008 年,Google 在国际层面发起了一项名为 Google Code Jam 的编程竞赛,目的是确定在其公司招聘的最佳工程人才。参赛者需要解决特定数量的算法问题有一个固定的时间限制。

InterviewStreet ( HackerRankX)
现在更名为 HackerRankX,他们通过对候选人进行在线选拔测试并与招聘公司分享结果,为公司的程序员和程序员提供招聘解决方案。该网站声称协助招聘招聘公司的最佳项目。来自 Interview Street 的 Codesprint3 是一项在线编程竞赛,旨在为某些需要他们的公司聘用最优秀的人才。

Kaggle: Big Data Competetion- Making Data Science A Sport
Kaggle 提供了数据驱动的分析和解决方案,特别是针对能源部门,从而帮助能源和电力部门以最低的成本获得最大的产量,从而提供成本效益的解决方案。

Herbert 是一个在线裁判系统,目前正在建设中,正在发布 Beta 版本。用户提交的代码只有在注册后才会保存。目前,部分内容为日语。

CoderCharts
它通过让他们参与在线拼图并为获胜者提供有吸引力的奖品来提高编码人员的技能。该网站还有助于培养编码人员的技能,并让招聘人员注意到他们。

CodingBat 是一个网站,编码人员可以通过在 Java 和现在的 Python 中练习程序以及编程和逻辑技术来提高他们的编程技能。它有助于即时反馈。

HackerRank 它有几个在线编程竞赛以及人工智能挑战,以测试用户对各种编程语言的编程技能。编码员在参加比赛后也会发布他们的简历。

Al Zimmermann 该网站提供在线竞赛,参与者必须针对可能不是编程语言的问题提出最佳解决方案,并对所提供的解决方案提供非常及时的反馈。

Lightoj 这是一个全新的在线裁判系统,还在建设中。它似乎与编译器有一个用户友好的界面,旨在支持 Java、C 和 C++ 等语言。

Infoarena 它是罗马尼亚最大的在线竞赛网站,帮助几位年轻学生提高编程技能,让他们在参加在线编程竞赛后取得优异成绩。

CrowdAnalytix 随着业务复杂性和挑战的增加,该站点有助于为通过数据分析接近他们的商业机构所面临的挑战提供解决方案。

TunedIT 是一个为人工智能提供在线竞争论坛的网站。该网站还对数据挖掘进行了大量研究工作。

Innocentive 该站点的名称是正确的,因为它是来自技术、商业、商业等各个领域的领域专家最具创新性的想法的存储库。这些基于定制的解决方案帮助客户解决他们的领域问题。

Challenge.gov 它举办了一系列在线竞赛和挑战,这些竞赛和挑战由美国政府选定的机构针对科学、技术和创意领域等不同主题进行。

Topcoder 邀请来自世界各地的专家参与刺激和棘手的问题,以寻求创新和有效的解决方案,从而帮助成员培养技能并奖励他们。

Codeforces 这是一个进行在线编程竞赛的网站。这些比赛经常在网上举行,参与者的技能可以通过根据他们的表现给予他们的评级来判断。

Hackquest 是一个在线挑战网站,向用户教授如何破解。它对仍然是新手的用户以及具有中介技能的用户提出了挑战。

Hacktissite 与该网站的名称相反,它听起来好像从事非法活动,但它是一个非常安全和合法的网站,提供的资源可以让初出茅庐的黑客了解如何进行黑客攻击并检查他们的黑客技能。

TrythisOne 该网站提供有关编程和黑客等各个领域的在线免费挑战。这是一个合法的网站。

Hackchallenge 该站点为参与者提供在线黑客挑战,当他们在一个级别中清除挑战时,他们将被带到下一个级别的黑客挑战。有多达 75 种不同的挑战,分为几类。

Hacking-lab 该网站专门研究 IT 安全,同时处理与防御相关的策略。

Coder Byte 是一个编程挑战和竞赛网站。该站点还提供了一个与编程相关的讨论论坛,以寻求编程问题的解决方案。
本项目旨在收集全网最热门的技术书籍 (GO、黑客、Android、计算机原理、人工智能、大数据、机器学习、数据库、PHP、java、架构、消息队列、算法、python、爬虫、操作系统、linux、C语言) 。不过有段时间没有更新过了

technical_books | #电子书
一个比较实用的国产积木索引网站,对市面“乐高式积木”资料进行汇总,主要是给玩家查阅与整理积木套组提供方便,旨在形成一个由玩家自主更新维护(UGC)良性发展的平台。

目前该站已收录48115个积木编号,涉及65个品牌165个主题的31064个积木套组,还在不断更新。| Brick4
网络安全4大防御框架:NIST、ATT&CK、CyberKillChain、Diamond Model

在安全事件分析上,杀生链与钻石模型经常使用,而ATT&CK由于太复杂了是当成字典按需查看的

在资产威胁评估上,使用的是STRIDE模型,欺骗+篡改+否认+泄漏+拒绝服务攻击+特权提升

在数据安全上,使用的是传统的4A(身份认证+授权管理+账号管理+审计)

网络安全检测框架 | #框架
把你喜欢的网站扔进去,就能查到所有背后的服务 | builtwith
Webflow 网页设计和网站建设工具,不会编程的设计师,靠拖放内容块就能自己创建网站。而且 Webflow 的网站内容管理也比较简单,很多客户自己就能修改网页内容

因此 Webflow 制作了大量设计、创业相关内容,都不太深,适合入门

webflow | #工具
#网站
软仓丨RuanCang.Net
已收录 385 个专业软件, 免费学习,免费下载
https://www.ruancang.net/#/sim
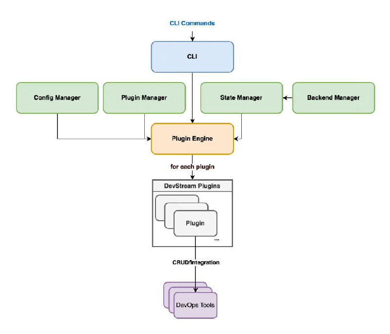
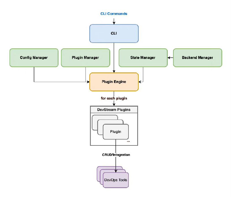
DevStream(CLI工具名为dtm)是一个开源的DevOps工具链管理器。

目标是在一个人类可读的YAML配置文件中定义你所需要的DevOps工具,只需按一个按钮(或一个命令),你就能建立起整个DevOps工具链和SDLC工作流。

项目地址 ​| #工具
Salvo:极其简单且功能强大的Rust Web后端框架. 仅需要基础Rust知识即可开发后端服务

特征:
使用Hyper和Tokio构建;
统一的中间件和句柄接口;
路由支持多级嵌套,可任意层级添加中间件;
集成多部分表单处理;
支持Websocket;
Acme 支持,自动从let's encrypt获取 TLS 证书。

salvo | 官网 | #框架
#People #Web #GitHub情报

🧪 THUNLP 和 TA 们的开源项目

🔗GitHub | Web

今天要介绍的是一群人 —— THUNLP,即清华大学自然语言处理与社会人文计算实验室团队成员,他们至今开发了很多有趣的项目,今天介绍三个我比较喜欢的

1️⃣ 反向词典

在行文介绍一些生僻词语的时候,你很想找一些常见的同类词帮助自己和读者更好理解词语的意思,反向词典能够很好地做到这一点

当你输入一个词语,项目会给出该词语的定义,并通过反向查词模型列举出相关联的词语。用户可以根据需求进行灵活筛选,项目支持 中 / 英 / 中-英 / 英-中 四种模式

2️⃣ 九歌

名称出自屈原的诗作,该系统采用最新的深度学习技术,结合多个为诗歌生成专门设计的模型,基于 80 余万首古人诗作进行训练

用户输入关键词句后,系统即可自动生成诗词,支持绝句、藏头诗、律诗、集句诗、词等不同体裁的创作,生成后亦可根据用户需求进行修改

3️⃣ 据意查句

该项目目前正在内测,因而尚未开源。它可以根据你输入描述的意思来查找相应的名言名句,让你的聊天变得「文绉绉」。目前共有现代、古诗文、熟语、歇后语四大类名句

👀 THUNLP 通过一个个项目让我们看到,AI 能够在我们日常的遣词造句中发挥很实用的用途。更多开源项目欢迎访问他们的 GitHub 主页

频道:@NewlearnerChannel
Back to Top
粤ICP备2021131327号