本项目旨在收集全网最热门的技术书籍 (GO、黑客、Android、计算机原理、人工智能、大数据、机器学习、数据库、PHP、java、架构、消息队列、算法、python、爬虫、操作系统、linux、C语言) 。不过有段时间没有更新过了

technical_books | #电子书
一个比较实用的国产积木索引网站,对市面“乐高式积木”资料进行汇总,主要是给玩家查阅与整理积木套组提供方便,旨在形成一个由玩家自主更新维护(UGC)良性发展的平台。

目前该站已收录48115个积木编号,涉及65个品牌165个主题的31064个积木套组,还在不断更新。| Brick4
网络安全4大防御框架:NIST、ATT&CK、CyberKillChain、Diamond Model

在安全事件分析上,杀生链与钻石模型经常使用,而ATT&CK由于太复杂了是当成字典按需查看的

在资产威胁评估上,使用的是STRIDE模型,欺骗+篡改+否认+泄漏+拒绝服务攻击+特权提升

在数据安全上,使用的是传统的4A(身份认证+授权管理+账号管理+审计)

网络安全检测框架 | #框架
把你喜欢的网站扔进去,就能查到所有背后的服务 | builtwith
Webflow 网页设计和网站建设工具,不会编程的设计师,靠拖放内容块就能自己创建网站。而且 Webflow 的网站内容管理也比较简单,很多客户自己就能修改网页内容

因此 Webflow 制作了大量设计、创业相关内容,都不太深,适合入门

webflow | #工具
#网站
软仓丨RuanCang.Net
已收录 385 个专业软件, 免费学习,免费下载
https://www.ruancang.net/#/sim
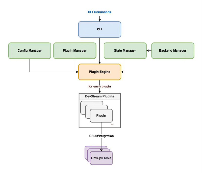
DevStream(CLI工具名为dtm)是一个开源的DevOps工具链管理器。

目标是在一个人类可读的YAML配置文件中定义你所需要的DevOps工具,只需按一个按钮(或一个命令),你就能建立起整个DevOps工具链和SDLC工作流。

项目地址 ​| #工具
Salvo:极其简单且功能强大的Rust Web后端框架. 仅需要基础Rust知识即可开发后端服务

特征:
使用Hyper和Tokio构建;
统一的中间件和句柄接口;
路由支持多级嵌套,可任意层级添加中间件;
集成多部分表单处理;
支持Websocket;
Acme 支持,自动从let's encrypt获取 TLS 证书。

salvo | 官网 | #框架
#People #Web #GitHub情报

🧪 THUNLP 和 TA 们的开源项目

🔗GitHub | Web

今天要介绍的是一群人 —— THUNLP,即清华大学自然语言处理与社会人文计算实验室团队成员,他们至今开发了很多有趣的项目,今天介绍三个我比较喜欢的

1️⃣ 反向词典

在行文介绍一些生僻词语的时候,你很想找一些常见的同类词帮助自己和读者更好理解词语的意思,反向词典能够很好地做到这一点

当你输入一个词语,项目会给出该词语的定义,并通过反向查词模型列举出相关联的词语。用户可以根据需求进行灵活筛选,项目支持 中 / 英 / 中-英 / 英-中 四种模式

2️⃣ 九歌

名称出自屈原的诗作,该系统采用最新的深度学习技术,结合多个为诗歌生成专门设计的模型,基于 80 余万首古人诗作进行训练

用户输入关键词句后,系统即可自动生成诗词,支持绝句、藏头诗、律诗、集句诗、词等不同体裁的创作,生成后亦可根据用户需求进行修改

3️⃣ 据意查句

该项目目前正在内测,因而尚未开源。它可以根据你输入描述的意思来查找相应的名言名句,让你的聊天变得「文绉绉」。目前共有现代、古诗文、熟语、歇后语四大类名句

👀 THUNLP 通过一个个项目让我们看到,AI 能够在我们日常的遣词造句中发挥很实用的用途。更多开源项目欢迎访问他们的 GitHub 主页

频道:@NewlearnerChannel
Back to Top
粤ICP备2021131327号