把你喜欢的网站扔进去,就能查到所有背后的服务 | builtwith
Webflow 网页设计和网站建设工具,不会编程的设计师,靠拖放内容块就能自己创建网站。而且 Webflow 的网站内容管理也比较简单,很多客户自己就能修改网页内容

因此 Webflow 制作了大量设计、创业相关内容,都不太深,适合入门

webflow | #工具
#网站
软仓丨RuanCang.Net
已收录 385 个专业软件, 免费学习,免费下载
https://www.ruancang.net/#/sim
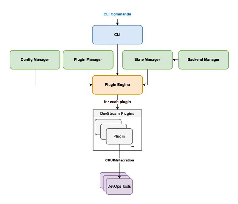
DevStream(CLI工具名为dtm)是一个开源的DevOps工具链管理器。

目标是在一个人类可读的YAML配置文件中定义你所需要的DevOps工具,只需按一个按钮(或一个命令),你就能建立起整个DevOps工具链和SDLC工作流。

项目地址 ​| #工具
Salvo:极其简单且功能强大的Rust Web后端框架. 仅需要基础Rust知识即可开发后端服务

特征:
使用Hyper和Tokio构建;
统一的中间件和句柄接口;
路由支持多级嵌套,可任意层级添加中间件;
集成多部分表单处理;
支持Websocket;
Acme 支持,自动从let's encrypt获取 TLS 证书。

salvo | 官网 | #框架
#People #Web #GitHub情报

🧪 THUNLP 和 TA 们的开源项目

🔗GitHub | Web

今天要介绍的是一群人 —— THUNLP,即清华大学自然语言处理与社会人文计算实验室团队成员,他们至今开发了很多有趣的项目,今天介绍三个我比较喜欢的

1️⃣ 反向词典

在行文介绍一些生僻词语的时候,你很想找一些常见的同类词帮助自己和读者更好理解词语的意思,反向词典能够很好地做到这一点

当你输入一个词语,项目会给出该词语的定义,并通过反向查词模型列举出相关联的词语。用户可以根据需求进行灵活筛选,项目支持 中 / 英 / 中-英 / 英-中 四种模式

2️⃣ 九歌

名称出自屈原的诗作,该系统采用最新的深度学习技术,结合多个为诗歌生成专门设计的模型,基于 80 余万首古人诗作进行训练

用户输入关键词句后,系统即可自动生成诗词,支持绝句、藏头诗、律诗、集句诗、词等不同体裁的创作,生成后亦可根据用户需求进行修改

3️⃣ 据意查句

该项目目前正在内测,因而尚未开源。它可以根据你输入描述的意思来查找相应的名言名句,让你的聊天变得「文绉绉」。目前共有现代、古诗文、熟语、歇后语四大类名句

👀 THUNLP 通过一个个项目让我们看到,AI 能够在我们日常的遣词造句中发挥很实用的用途。更多开源项目欢迎访问他们的 GitHub 主页

频道:@NewlearnerChannel
本项目是教程 《rCore-Tutorial-Book 第三版》 的阅读笔记,同时也是一份攻略 😄,原教程讲述了如何一步一步地 从零开始 用 Rust 语言写一个基于 RISC-V 架构的 类 Unix 内核。

根据原教程的讲解,作者将每一章的代码都整理成一个独立的文件夹。你可以一边阅读原教程,一边用你喜欢的代码编辑器切入相应的章节文件夹,试试运行看看运行的结果。

实际上官方也有每个章节的代码 rCore-Tutorial-v3,不过该代码仓库将每个章节的代码组织为 Git 的分支,有时需要同时打开多个章节的代码对比查阅时会稍显不便。另外我也在原来的代码基础上 添加了些许额外的注释,以及一些扩展资料的链接。

Practice Toy OS - RISC-V - Rust | #笔记
一个面向开发者的搜索引擎。搜索结果可以直接显示出来相关代码片段。

Hello | #搜索引擎
如何设计一个安全的Web API | 详文
XDA 上面的经典教程,讲解什么是 Custom Recovery,以及对 TWRP 进行了详细介绍。

如何在 Android 智能手机上安装 TWRP 恢复
shell脚本工具,包装了很多shell脚本里需要交互操作或格式化输出的工作。

gum | #工具
CodeTop用于汇总互联网大厂面试的高频考题,帮助面试者更有针对性地准备面试。

主要是汇总面试中出现的的高频题目、并按岗位、部门进行分类,方便大家更针对性地准备面试

CodeTop企业题库 | #题库
【软件名称】PhotoDemon
【支持平台】#Windows
【软件功能】图片编辑
【软件简介】一款免费、便携、开源的图片编辑器。软件大小只有12.5M,绿色无需安装,可放到U盘便携使用。
【软件下载】https://photodemon.org/
百度文库一键下载器 v1.3,百度文库一键下载器是一款免费下载百度文库文档的工具,可将PPT和纯图片的PDF保存为PPTX,word、excel、pdf可一键保存为pdf,下载的文档最终生成高清晰PDF文档与原始文档质量等同,支持账号登录获取cookie,支持在插件浏览器内直接搜索文档,支持自定义下载路径,使用非常简单,小白也可以轻松上手使用,且用且珍惜。
[蓝奏云盘 ] [TG下载 ]

🏷 TAG #工具 #百度文库
📢 Channel @opencfdchannel
👥 Group @open_source_community 2025 百度文库一键下载器 v1.3 | ahhhhfs - A姐分享
Back to Top
粤ICP备2021131327号