#编程 #前端 #全栈
大前端:前端全栈加强版!前端全栈+全周期+多端

比前端全栈更上一层,专为实际开发经验1年以上的前端工程师设计,高效全能架构前端。

百度网盘 提取码:2930
#GitHub情报 #Tools

👻 Vue Color Avatar:纯前端实现的头像生成网站

GitHub | Web

👉 Features:

- 可视化组件配置栏,自定义选项多
- 随机生成头像,有一定概率触发彩蛋
- 撤销/还原更改
- 国际化多语言
- 美观的页面与易用的交互

在之前我们介绍过同类开源随机头像生成项目 Avatar-gen,当时我给出的改进建议是:可以着眼于提供一些基础筛选选项,如「性别」「戴 / 不戴口罩 / 饰品」等等。这样更有利于我们快速选出适合自己的头像。而 Vue Color Avatar 做到了

😀 本项目依然使用 Micah Lanier 设计的 Figma 素材,将头像图片分为头、耳朵、眼镜、头发、饰品等不同图层,并将这些图层进行组合,最终生成一张随机的头像。不同的是,Vue Color Avatar 支持定制人脸的不同部位,甚至还可以选择背景色和头像形状

👀 这对像我一样控制欲极强的人非常友好,可以帮助用户迅速选出他们心目中的头像。美中不足的是,目前「脸蛋」的选项只有一个,且没有提供肤色选择。希望开发者能够根据 Figma 素材将它们补充进来。该项目使用 Vue3 + Vite 进行开发,大家喜欢的话可以试用一下

📘 关联阅读:

1️⃣ Avatar-gen:开源的随机头像生成器
2️⃣ Boring Avatars - 可自定义元素的头像 JS 库
3️⃣ Notion-avatar:开源的 Notion 风格头像在线生成器

频道:@NewlearnerChannel
scenepic:功能强大、易于使用且可移植的 #可视化 #工具包 ,用于混合3D和2D内容
OWASP(开放式 Web 程序安全项目)出品的一份技术 #速查表CheatSheetSeries

覆盖了用户授权验证、访问控制、跨站请求伪造、Docker 安全、会话管理、SQL 注入等 Web 安全领域相关的技术速查表
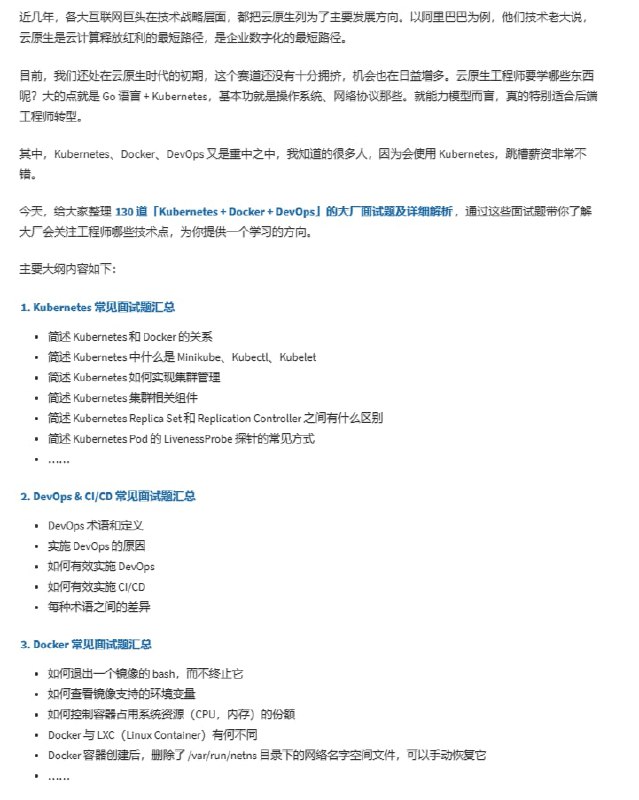
一份 Kubernetes、Docker、DevOps 相关的面试题解析集锦

主要包含 k8s 集群管理、开发组件、DevOps 及 CI/CD 实施、Docker 系统资源分配控制等知识点
PolarDB-X 一款面向超高并发、海量存储、复杂查询场景设计的云原生分布式数据库系统,采用 Shared-nothing 与存储计算分离架构,支持水平扩展、分布式事务、混合负载等能力,具备企业级、云原生、高可用、高度兼容 MySQL 系统及生态等特点。

PolarDB-X 最初为解决阿里巴巴天猫“双十一”核心交易系统数据库扩展性瓶颈而生,之后伴随阿里云一路成长,是一款经过多种核心业务场景验证的、成熟稳定的数据库系统
#音乐 网站管理系统:Music Website,实现了歌单、播放器、用户及音乐管理等常用功能。

前端基于 Vue,后端采用 Spring Boot + MyBatis + MySQL 进行实现,作者为该项目提供了项目实现文档

项目功能:
音乐播放
用户登录注册
用户信息编辑、头像修改
歌曲、歌单搜索
歌单打分
歌单、歌曲评论
歌单列表、歌手列表分页显示
歌词同步显示
音乐收藏、下载、拖动控制、音量控制
后台对用户、歌曲、歌手、歌单信息的管理
Deepmind 收购的知名物理引擎 MuJoCo,未来将用于机器人、生物学、图形动画、机器学习等领域,帮助开发者提升产品开发体验。

2022 年,Deepmind 将陆续把源码开放至 GitHub。目前,MuJoCo 的文档、API 头文件、程序示例代码,已更新至 GitHub
Web 服务器:Appwrite,(github地址)可帮你快速构建用户认证、数据库存储、文件管理、图像操作、地理位置检测等功能。

项目主要面向移动端与 Flutter 开发者,里面提供了一系列常用产品业务的 REST API,便于开发者更快的完成初期产品搭建,亦可作为 Firebase 的开源替代品
wLogger,一款集日志采集、日志解析持久化存储、Web 流量实时监控,三位一体的 Web 服务流量监控应用。三大功能模块均可独立部署启用互不干扰,目前已内置 nginx 和 apache 的日志解析存储器,简单配置一下,开箱即用
Back to Top
粤ICP备2021131327号