资源共享频道
23:49 · 2021年9月28日 · 周二
一款比较实用的 Matplotlib 客户端:
MPLG
,支持可视化设计并绘制图形,并将图形导出成 PNG、PDF、SVG 等文件格式。开发者可以随时将图形其转换可复用、可编写的 Python 代码。支持 Matplotlib 所有常用 API 与 LaTeX 格式,可配置图形边框背景、线条颜色、文字大小等属性。
目前该工具对学生免费开放使用,兼容 Windows、Linux、macOS 等主流桌面系统
23:49 · 2021年9月28日 · 周二
Penetration Testing POC
,国内开发者 Mr-xn 在 GitHub 发布的一份
#渗透
测试
#笔记
。汇总了渗透测试工作中常用的 POC、脚本、工具、学习资源、操作技巧等内容
渗透
笔记
23:49 · 2021年9月28日 · 周二
dune
:个性化shell体验
23:49 · 2021年9月28日 · 周二
autocomplete
:实用的终端自动补全
15:23 · 2021年9月28日 · 周二
国外一名工程师为 AI 开发者定制的《
机器学习自学指南
》,内容覆盖线性代数、多元微积分、基础机器学习、深度学习等知识。
15:23 · 2021年9月28日 · 周二
一个比较实用的网站:
数据可视化工具目录
。收集汇总了各类数据
#可视化
#工具
的详细描述、图形示例,以及可上手使用的工具集合与学习资源
可视化
工具
15:23 · 2021年9月28日 · 周二
#VSCode
#插件
:
Code Tour
,由微软技术团队开源。其主要功能,是能用于录制与回放项目代码浏览过程。
在浏览代码的过程中,可用该插件插入浏览步骤、文本注释,并且还能设置跳转的代码区块,嵌入能运行的命令行等操作。
安装 Code Tour 后,便可应用到日常的源码阅读、代码审查、团队新手指引项目、文档教程等场景。
github地址
VSCode
插件
15:23 · 2021年9月28日 · 周二
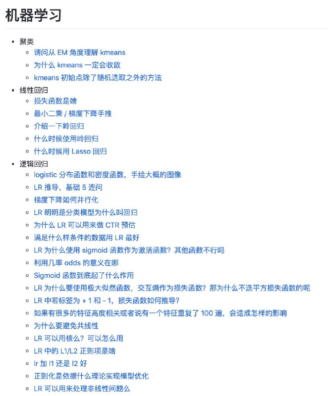
一套
#算法
理论基础知识:
Reflection Summary
。
里面涵盖了数学、数据预处理、机器学习、深度学习、自然语言处理等多个技术领域的面试知识。
算法
Before
After
Home
网盘搜索
技术博客
网盘资源
今日热点
Powered by
BroadcastChannel
&
Sepia
粤ICP备2021131327号