资源共享频道
23:49 · 2021年9月28日 · 周二
dune
:个性化shell体验
23:49 · 2021年9月28日 · 周二
autocomplete
:实用的终端自动补全
15:23 · 2021年9月28日 · 周二
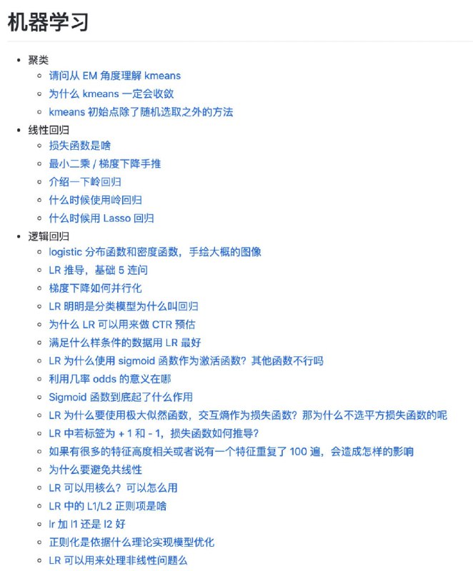
国外一名工程师为 AI 开发者定制的《
机器学习自学指南
》,内容覆盖线性代数、多元微积分、基础机器学习、深度学习等知识。
15:23 · 2021年9月28日 · 周二
一个比较实用的网站:
数据可视化工具目录
。收集汇总了各类数据
#可视化
#工具
的详细描述、图形示例,以及可上手使用的工具集合与学习资源
可视化
工具
15:23 · 2021年9月28日 · 周二
#VSCode
#插件
:
Code Tour
,由微软技术团队开源。其主要功能,是能用于录制与回放项目代码浏览过程。
在浏览代码的过程中,可用该插件插入浏览步骤、文本注释,并且还能设置跳转的代码区块,嵌入能运行的命令行等操作。
安装 Code Tour 后,便可应用到日常的源码阅读、代码审查、团队新手指引项目、文档教程等场景。
github地址
VSCode
插件
15:23 · 2021年9月28日 · 周二
一套
#算法
理论基础知识:
Reflection Summary
。
里面涵盖了数学、数据预处理、机器学习、深度学习、自然语言处理等多个技术领域的面试知识。
算法
15:22 · 2021年9月28日 · 周二
GitHub 上一款可在终端运行的
#色彩
查询
#工具
:
iroiro
,提供了不少简洁优雅的色系供开发者选择,其数据引用自日本传统色系
色彩
工具
15:22 · 2021年9月28日 · 周二
KubeSphere
是一个开源的容器管理平台,构建在 Kubernetes 之上,帮助企业管理容器环境。它的架构可以非常方便地使第三方应用与云原生生态组件进行即插即用(plug-and-play)的集成,支持云原生应用在多云与多集群的统一分发和运维管理。
4:25
Media is too big
VIEW IN TELEGRAM
16:39 · 2021年9月25日 · 周六
腾讯开发人员在 GitHub 上开源的《
代码安全指南
》,旨在梳理 API 层面的风险点并提供详实可行的安全编码方案。
包含 C/C++、JavaScript、Node、Go、Java、Python 等多个不同编程语言版本。
23:10 · 2021年9月24日 · 周五
一个前端动画设计库:
Theatre.js
。可用于创建、设计酷炫丝滑的 Web 动画交互效果。开发者可通过编程或 Web 交互式组件来完成工作。
github地址
23:10 · 2021年9月24日 · 周五
一个开源的
#Web
仪表面板
#工具
:
H2O Wave
。可用于快速构建实时、低延迟、优雅美观的数据分析仪表面板,适用于 Python 与 R 语言。
github地址
Web
工具
Before
After
Home
网盘搜索
技术博客
网盘资源
今日热点
Powered by
BroadcastChannel
&
Sepia
粤ICP备2021131327号