#网页游戏 #游戏人生
站点名称: 奥比在线游戏
描述: 奥比是一款免费的在线游戏,拥有 35 个独特的奥比关卡。无需下载,在任何带有网络浏览器的设备上均可游玩!
链接: https://obby.online/zh-CN
#网页游戏 #游戏人生
站点名称: Free Game Online - Play Free Online Games No Download
描述: 发现大量的免费在线游戏,包括新闻、指南、评论和提示。无需下载即可立即玩动作、拼图、运动等更多游戏。每日更新。
链接: https://freegameonline.net/
#剪辑能手 #媒体创作
站点名称: SubtitleOCR
描述: 快如闪电的硬字幕提取工具。仅需苹果M1芯片或英伟达3060显卡即可达到10倍速提取
链接: https://github.com/nhjydywd/SubtitleOCR
#周刊期刊 #极客订阅
站点名称: 开源合集
描述: 汇总热门开源项目,持续更新,欢迎关注
链接: https://www.herotops.xyz/
#AI·代理·工作流 #AI新时代
站点名称: Free QWQ - 免费分布式 AI 算力平台
描述: 基于分布式家用电脑的 3090、3080、4090 显卡算力,提供完全免费、无限制的 AI 服务。支持免费使用 QwQ 32B 大语言模型。
链接: https://qwq.aigpu.cn/
#下载·IPA #极客下载
站点名称: 哦游Max
描述: 属于iOS玩家的网站,ipa软件一键下载
链接: https://oyoumax.com/
#AI·绘画 #AI新时代
站点名称: Free AI Cartoon Generator | Photo & Text to Cartoon Art
描述: 使用AI 生成器将照片和文本转换为令人惊叹的卡通艺术。立即创建各种风格的高质量卡通。易于使用,无需注册。
链接: https://aicartoongenerator.org/
#下载·视频 #极客下载

站点名称: VideoDL

描述: VideoDL 是一款免费、快速且稳定的在线 YouTube 视频下载器,允许将 YouTube 视频转换为最高质量的 MP4 或 MP3。

链接: https://videodl.co/
#网页游戏 #游戏人生

站点名称: Retro Games

描述: 在浏览器上在线玩复古游戏,包括NES、SNES、GB、GBC、GBA、SEGA Genesis、PSX、PS1和经典街机游戏。免费,无需下载。

链接: https://retro-games.org/
#AI·知识库·文档 #AI新时代

站点名称: 鱼皮 AI 知识库

描述: 鱼皮 AI 知识库 - 免费 DeepSeek 教程|工具站|资源库,是一站式开源免费的人工智能知识分享平台,汇集Deepseek、GPT等热门AI工具介绍、使用指南、技巧分享、应用场景、AI变现、行业资讯、教程资源汇总,提供系统化的AI教程、精选AI资源,助你快速掌握AI技术,成为AI专家!

链接: https://ai.codefather.cn/
#AI·代码 #AI新时代

站点名称: GitSeek | 从任意仓库复制所需代码,赋能AI开发

描述: GitSeek 帮你快速获取所需的完整代码,复制到 Claude 深度解读实现逻辑,或粘贴至 Cursor 实现相似功能开发。配备项目可视化和架构洞察能力。

链接: https://gitseek.dev/zh
#AI·工具集 #AI新时代

站点名称: SimilarLabs - 发现和对比最佳AI产品和工具

描述: SimilarLabs 帮助您发现、对比和选择最佳AI产品和工具。获取详细评测、替代方案、价格信息和用户反馈,轻松找到适合的AI解决方案。

链接: https://similarlabs.com/zh
#微信

一个腾讯云函数部署脚本,利用笔记卡片(一个微信号)作为接口,转存微信推文到自己的obsidian笔记仓库~

https://github.com/zibuyu2015831/note_card_for_obsidian
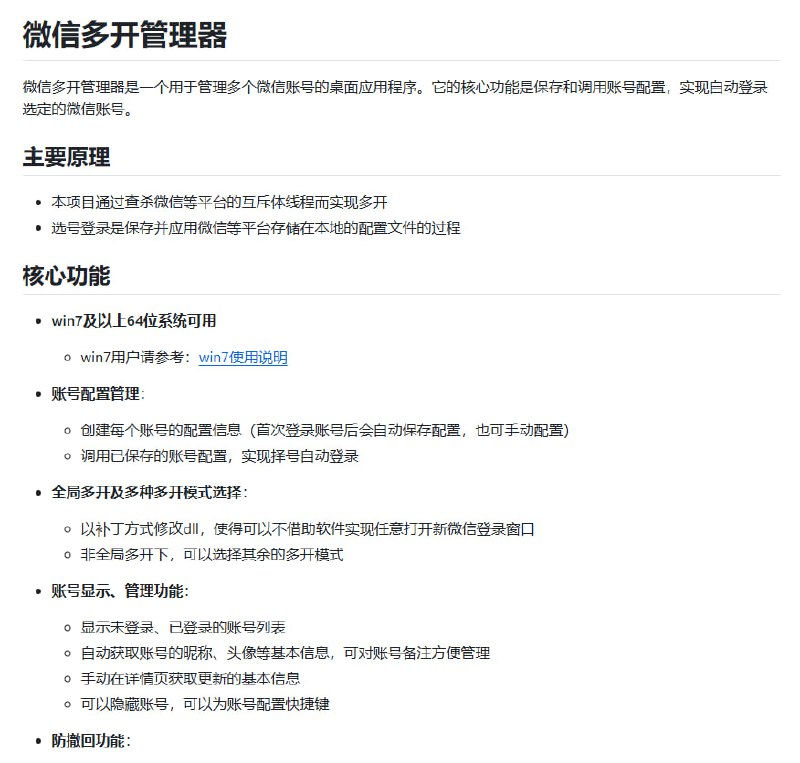
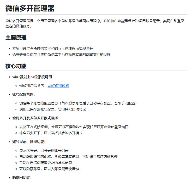
#微信 #工具

一款专为 微信多开而设计的 自动化管理工具,支持 多号一键登录、全局多开、自启动登录、防撤回 等功能,是让你省心的好工具!🚀

https://github.com/wfql1024/MultiWeChatManager
站点名称: Document

描述: 开源跨平台一键web打包工具

链接: https://sjj1024.github.io/PakePlus/index_zh.html
💻 CLI News 是一个命令行新闻工具,从 RSS feed 获取新闻并完成翻译,在摸鱼的时候方便地浏览新闻内容

https://github.com/EdGrass/CLINews
OpenAISpace/ai-trend-publish: 一个基于 AI 的趋势发现和内容发布系统,支持多源数据采集、智能总结和自动发布到微信公众号

描述: 一个基于 AI 的趋势发现和内容发布系统,支持多源数据采集、智能总结和自动发布到微信公众号

链接: https://github.com/OpenAISpace/ai-trend-publish
roadmap.sh

社区驱动的路线图、文章和指南,帮助开发人员在职业生涯中成长。

链接: https://roadmap.sh/
SaDuck

一个免费的考公考编知识网站,包含行测、申论、公基、词语查询、行测助手、备考资料。

链接: https://saduck.top/
为键盘工作者设计的单词记忆与英语肌肉记忆锻炼软件 / Words learning and English muscle memory training software designed for keyboard workers

https://qwerty.kaiyi.cool/
Back to Top
粤ICP备2021131327号