#微信

一个腾讯云函数部署脚本,利用笔记卡片(一个微信号)作为接口,转存微信推文到自己的obsidian笔记仓库~

https://github.com/zibuyu2015831/note_card_for_obsidian
#微信 #工具

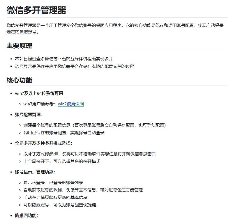
一款专为 微信多开而设计的 自动化管理工具,支持 多号一键登录、全局多开、自启动登录、防撤回 等功能,是让你省心的好工具!🚀

https://github.com/wfql1024/MultiWeChatManager
站点名称: Document

描述: 开源跨平台一键web打包工具

链接: https://sjj1024.github.io/PakePlus/index_zh.html
💻 CLI News 是一个命令行新闻工具,从 RSS feed 获取新闻并完成翻译,在摸鱼的时候方便地浏览新闻内容

https://github.com/EdGrass/CLINews
OpenAISpace/ai-trend-publish: 一个基于 AI 的趋势发现和内容发布系统,支持多源数据采集、智能总结和自动发布到微信公众号

描述: 一个基于 AI 的趋势发现和内容发布系统,支持多源数据采集、智能总结和自动发布到微信公众号

链接: https://github.com/OpenAISpace/ai-trend-publish
roadmap.sh

社区驱动的路线图、文章和指南,帮助开发人员在职业生涯中成长。

链接: https://roadmap.sh/
SaDuck

一个免费的考公考编知识网站,包含行测、申论、公基、词语查询、行测助手、备考资料。

链接: https://saduck.top/
为键盘工作者设计的单词记忆与英语肌肉记忆锻炼软件 / Words learning and English muscle memory training software designed for keyboard workers

https://qwerty.kaiyi.cool/
一个基于 Webhook 的邮件通知服务,可以通过 HTTP 请求触发邮件发送。支持模板变量,可以从请求中获取动态内容。

https://github.com/Particaly/mail-notify-service
简约风 高颜值 Vue Player Music,基于 Vue 3.5、Vite 5、Pinia、Tailwindcss 和 Element-Plus 开发的开源 Web 音乐播放器。它采 用目前最新的技术栈,提供流畅且美观的音乐播放体验。

https://github.com/XiangZi7/KMMusicPlayer
#开发 #脚手架

下一代脚手架。开始使用功能齐全的应用程序,并选择您想要的任何工具。

https://github.com/vikejs/bati

https://batijs.dev/
KIRUPA - Where Learning Meets Fun!

通过我们清晰得离谱的内容和友好的社区,成为更好的前端开发人员!

https://www.kirupa.com/
哔哩万象 BiliUniverse 哔哩哔哩功能优化及增强解决方案

https://biliuniverse.io/

https://github.com/BiliUniverse
在本地运行AI ——

1. llama.cpp (https://github.com/ggerganov/llama.cpp ) - 纯 C/C++ 的 LLaMA,可在本地 CPU 上运行;

2. Jan (https://github.com/janhq/jan ) - ChatGPT 的开源替代方案,可在电脑上 100% 离线运行;

3. LocalAI (https://github.com/mudler/LocalAI ) - OpenAI、Claude 等人的免费开源替代品。自托管且本地优先,用 Go 编写;

4. ollama (https://github.com/ollama/ollama ) - 用于在本地级别使用 Llama 2 和其他主要语言模型的工具;

5. LM Studio (https://lmstudio.ai/ ) - 用于探索、加载和运行各种大型语言模型(LLM)的软件;

6. llamafile (https://github.com/Mozilla-Ocho/llamafile ) - 允许您在单个文件中运行不同的 LLM;

7. GPT4ALL (https://www.nomic.ai/gpt4all ) - 另一个本地运行 ChatGPT 的著名解决方案。
一个免费的在线视频下载工具,支持从多个视频和社交媒体平台下载视频,包括哔哩哔哩、抖音、快手、微博、TikTok、Instagram等。

只需将视频链接粘贴到输入框中,点击解析即可快速下载视频。还提供了多种格式的下载选项,包括视频、音频和图片。

https://greenvideo.cc/
大模型基础

浙江大学的一个开源项目,为对大语言模型(LLMs)感兴趣的读者提供系统的基础知识和前沿技术的介绍。

项目包含《大模型基础》教材,涵盖了传统语言模型、大语言模型架构演化、Prompt工程、参数高效微调、模型编辑、检索增强生成等多个主题。

https://github.com/ZJU-LLMs/Foundations-of-LLMs
掌握大型语言模型(LLM)工程的8周实战课程,带你从零到精通

提供详细的PC、Mac和Linux环境搭建指南;每周项目实战,涵盖从基础到高级的LLM应用;免费使用Google Colab GPU资源,无需高昂API费用

https://github.com/ed-donner/llm_engineering
咕咕番 – 免费在线日漫网站

发布:https://www.gugufan.xyz/

官网:https://www.gugu3.com/
Back to Top
粤ICP备2021131327号