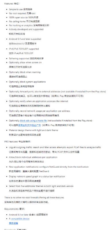
NetGuard,一个开源的无root权限Android防火墙应用

可以让用户控制各个应用对Wi-Fi和移动数据的访问权限。它支持IPv4/IPv6 TCP/UDP,提供简易和高级的网络访问控制方式,无需root权限即可使用。
面向开发者的实用密码学《Practical Cryptography for Developers》| #电子书

本书期望以开发者的视角,通过大量代码示例和实践练习,简化密码学概念的学习过程,减少数学内容,强调实践操作。书中内容免费且开源,旨在帮助开发者在日常工作中正确使用密码学技术。

内容涵盖:哈希(如 SHA-3 和 BLAKE2)、MAC 码(如 HMAC 和 GMAC)、密钥派生函数(如 Scrypt、Argon2)、密钥协商协议(如 DHKE、ECDH)、对称加密(如 AES 和 ChaCha20、密码块模式、认证加密、AEAD、AES-GCM、ChaCha20-Poly1305)、非对称加密和公钥密码系统(RSA、ECC、ECIES)、椭圆曲线密码学(ECC、secp256k1、curve25519)、数字签名(ECDSA 和 EdDSA)、安全随机数(PRNG、CSRNG)和量子安全密码学,以及加密库和开发者工具,包含大量 Python 和其他语言的代码示例。
302.AI,一个AI“超市”,提供各类大模型的API、工具、机器人服务,包括不限于AI聊天,图片生成,图片处理,视频生成等。

如API部分可提供48种常见大模型的API,包括中外文本大模型API、图片生成API、视频生成、RAG等等。机器人服务提供多种对话式机器人,如聊天机器人、绘画机器人、应用机器人、知识库机器人。也提供开箱即用的各类交互式AI,如各类文案助手、老照片修复、PPT生成等,可直接分享给站外普通用户。按用量收费。认证手机号会送1ptc (大概几十万Qwen2.5-72B的token)。
#影视

简单TV

影视搜索站,集合了量子、非凡、ikun、优质等接口,资源非常齐全,可直接在线播放,如播放失败,可关闭广告屏蔽插件,完全免费,无需注册。

https://dianying.one
#剪贴板 #开源 #macOS

Copi

macOS 剪贴板工具,主打一个安全隐私,内容不会被第三方应用访问,适用于拥有数字货币和复制敏感信息的人群,大部分人应该都用不到,或者说没必要,免费开源。

🐙 项目地址
Send

文件传输工具,最大支持 2.5GB,可设置下载次数和过期时间,支持密码保护,免费使用,无需注册。

这个源自 Mozilla 的 Firefox Send 项目,我之前还用过,但几年前被关闭了,由于是开源的,所以有人创建了分支维护,且依然保持开源。
#Github #搜索 #代码

grep.app

GitHub 代码搜索引擎,覆盖超 50 万个公共仓库,可精确搜索任意字符串,包括标点符号和其他字符,还支持通过正则表达式进行搜索,且结果是即时出现的,毫无延迟非常快速,开发人员可以收藏一下,免费使用,无需注册。
Web 开发小技巧

在项目主目录放一个 .node-version 文件,里边写你使用的 Node.JS 版本。

本地开发如果使用了 NVM/FNM 会自动切换到指定 Node 版本并激活 corepack。

CI 打包的时候 Cloudflare/Vercel/Netlify 也会自动切换到指定的 Node 版本
联想拯救者工具箱 Lenovo Legion Toolkit (LLT) 是为联想拯救者系列笔记本打造的轻量化工具箱。可实现原来联想软件如 Lenovo Vantage、Legion Zone、联想电脑管家才可实现的功能。

https://github.com/BartoszCichecki/LenovoLegionToolkit
Back to Top