一款强大、快速、开源的微信机器人底层框架:wcf.js | #框架

- 为消息监听、发送以及群聊操作提供一站式解决方案;
- 内置强大且易用的 Agent 库,涵盖大部分常用操作;
- 内置开发者工具包,包括数据库管理、机器人技能列表以及日志记录;
- 具备强大的处理能力,高效管理数据与任务,确保系统稳定可靠;
- 可自由控制发消息的频率,降低风险;
- 项目完全开源免费且可自由定制。
一些好用的 Dify 工作流集合:Awesome-Dify-Workflow

包括了中英文翻译、知识库聊天、搜索大师、爆款标题、文章仿写、运营一条龙、聊天机器人、代码生成等工作流。

所有工作流基本可以免费使用,不需要对接第三方平台 API,复制自己感兴趣的工作流,导入到自己的账号即可使用。
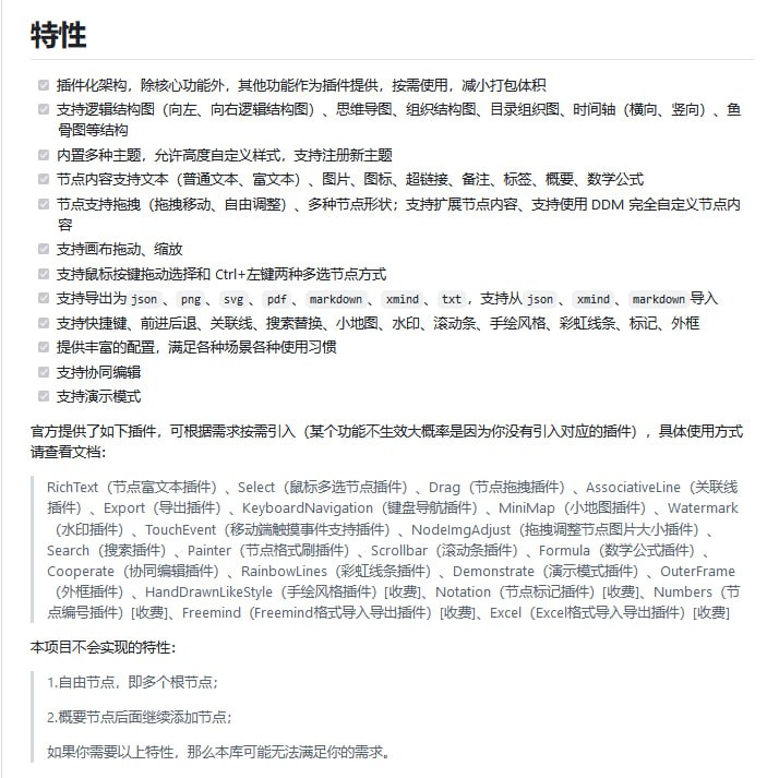
一款颇为强大的开源 Web 思维导图工具,基于 JavaScript 实现,不依赖任何框架,思维导图核心功能它都有。此外,还支持插件,可按需选择更多实用功能使用。

提供在线体验,可直接开箱即用,而且上手简单,轻松创建和展示思维导图。

SimpleMindMap | #工具
Python+Webassembly前端框架:通过PyScript将Python直接嵌入浏览器,提供现代Web框架的便利,无需Webpack、NPM或JavaScript的复杂性,支持响应式数据绑定和组件化架构,内置单页应用(SPA)路由,无需构建层,直接执行,支持完整Pyodide或Micropython

PuePy - PyScript Frontend Framework | #框架
一份整理了一些好用的 Dify 工作流集合:Awesome-Dify-Workflow

包括了中英文翻译、知识库聊天、搜索大师、爆款标题、文章仿写、运营一条龙、聊天机器人、代码生成等工作流。

所有工作流基本可以免费使用,不需要对接第三方平台 API,复制自己感兴趣的工作流,导入到自己的账号即可使用。
计算机体系结构基础》(第三版) | #电子书

本书由从事微处理器设计的一线科研人员,龙芯团队胡伟武老师等人编写而成。

作者从微处理器设计的角度出发,充分考虑计算机体系结构的学科完整性,强调体系结构、基础软件、电路和器件的融会贯通。

全书共分12章,包括指令系统结构、计算机硬件结构、CPU微结构、并行处理结构、计算机性能分析等主要内容,重点放在作为软硬件界面的指令系统结构,以及包含CPU、GPU、南北桥协同的计算机硬件结构。

本书可作为高等学校“计算机体系结构”课程的本科生教材,同时也适合相关专业研究生或计算机技术人员参考阅读。

本项目的github actions已经配置为自动生成HTML/PDF/DOCX三种输出格式并部署到github pages。三种格式的链接分别如下:

HTML. 在线HTML版本。
PDF. PDF版下载链接。
DOCX. Word版下载链接,其中目录部分需要手工选择下“更新域”才能显示。

机械工业出版社提供的纸质书精排电子版可以从这里获得: 纸质书电子版
一个GitHub仓库,为了方便大家教育小孩子,特别搜集了从小学到大学的人教版课本的电子版-人教版数学教材PDF,包含小学到大学的人教版数学pdf电子版,还有一些学数学重要的刷习题及答案及解析,全部免费提供下载。
人教版数学教材PDF下载
Math:https://github.com/TapXWorld/Math GitHub - TapXWorld/ChinaTextbook: 所有小初高、大学PDF教材。
打开人民教育出版社电子教材地址
https://jc.pep.com.cn/
选择您要下载的教材

查看电子书编号和页数
https://book.pep.com.cn/1291001103221/mobile/index.html
中小学人教版教材下载工具地址
地址:http://book.chat4ai.top/
资源共享频道
https://basic.smartedu.cn/ 国家中小学智慧教育平台官网
Smartedu Download是一款免费的帮助你下载国家中小学智慧教育平台的文件课件的软件,支持视频、教材(课本)、原版课件(ppt、word、pdf格式)下载,直接输入课件文件地址即可下载,非常方便,支持Windows版本,开箱即用。
https://github.com/52beijixing/smartedu-download GitHub - 52beijixing/smartedu-download: 国家中小学智慧教育平台
Back to Top
粤ICP备2021131327号