如何写出令人心动的个人陈述 | #经验

这篇攻略帮你从0到100搞定个人陈述(本科/研究生/博士都适用)

内容:
个人陈述是干啥的
招生官/学校想看啥
如何开始写个人陈述 - 列清单
如何完成个人陈述初稿 - 清单转完整草稿
如何完善个人陈述 - 草稿到定稿
如何写出吸引人的开头&结尾
正式提交前需要做的
个人陈述终极检查清单
配色网站汇总

Adobe配色器 color.adobe.com 在线色轮调色,主题色拾取,渐变色工具等

materialui.co 配色参考,emoji表情,图标,特殊符号

coolors.co 配色方案生成器

uigradients.com 上百种渐变配色方案参考

优设配色导航 color.uisdc.com 中国,日本传统色,渐变色等配色参考

happyhues.co 调色灵感,颜色术语/色彩心理学

colormix.mdbgo.io 在线配色神器

mycolor.space 渐变配色生成器,自动CSS代码

colors.dopely.top 在线调色,颜色转换器,拾色

colorhunt.co 数以千计的色卡灵感

colrd.com 你可以上传自己的图片,将生成的配色方案保存下来。

#配色 #工具 #生成器
3D数据集和建模相关资源列表

laion-3d | #3d
JavaScript热门面试问题集锦

从基础到高级:测试你对 JavaScript 的了解程度,更新你的知识,或准备你的编码面试。

JavaScript Questions | #面试 #JavaScript
中国前端开发者列表

什么样的同学可以加入到这个列表?暂定是「活跃、有一定社区影响力、关注后能带来收获的开发者」,不再活跃的开发者会定期挪到「不活跃」标题下。

同时介绍部分可以贴上链接宣传下自己的作品、书或服务。如有不准确的描述或者不希望出现在这个列表上,也可 PR 删除。

项目地址 | #前端
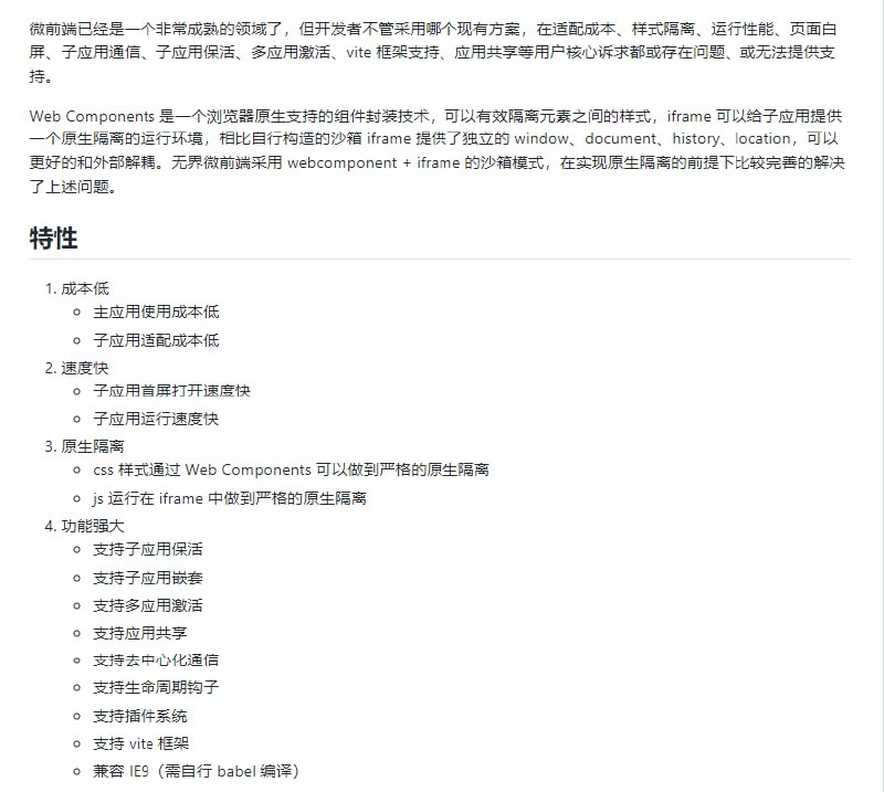
腾讯开源的微前端框架wujie

无界微前端是一款基于 Web Components + iframe 微前端框架,具备成本低、速度快、原生隔离、功能强等一系列优点。

文档 | demo | 项目地址 | #框架
UP主哔哩winter(UID:8538662),在B站开了个讲面向程序员的求职面试的频道,质量很高,听了你会有收获。

Bilibili | #面试
Back to Top
粤ICP备2021131327号