JavaScript热门面试问题集锦

从基础到高级:测试你对 JavaScript 的了解程度,更新你的知识,或准备你的编码面试。

JavaScript Questions | #面试 #JavaScript
中国前端开发者列表

什么样的同学可以加入到这个列表?暂定是「活跃、有一定社区影响力、关注后能带来收获的开发者」,不再活跃的开发者会定期挪到「不活跃」标题下。

同时介绍部分可以贴上链接宣传下自己的作品、书或服务。如有不准确的描述或者不希望出现在这个列表上,也可 PR 删除。

项目地址 | #前端
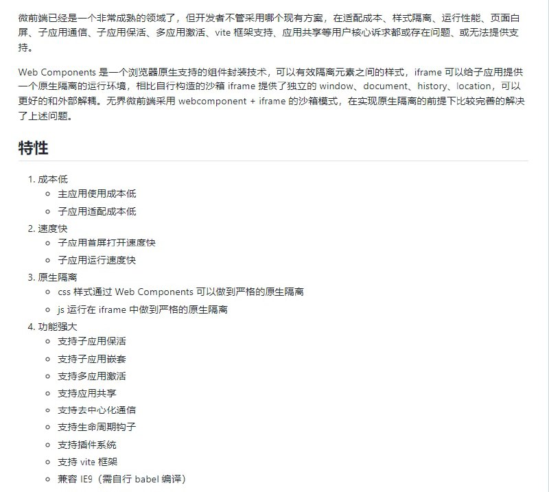
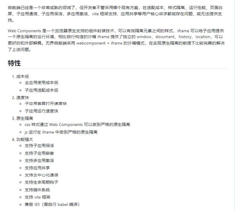
腾讯开源的微前端框架wujie

无界微前端是一款基于 Web Components + iframe 微前端框架,具备成本低、速度快、原生隔离、功能强等一系列优点。

文档 | demo | 项目地址 | #框架
UP主哔哩winter(UID:8538662),在B站开了个讲面向程序员的求职面试的频道,质量很高,听了你会有收获。

Bilibili | #面试
《白话区块链》专栏作者写了一篇关于区块链的硬核文章:《万字长文 - 我眼中区块链各个赛道正在演进的技术趋势》,阐述了公链、DeFi、NFT、存储、GemaFi五大赛道的现状深度分析和未来趋势推演。

然后有人把该文做了一个思维导图,以便对这5个赛道进行逻辑梳理。有兴趣的可以去看。

文章地址 | 原作者 | 导图原图 | 导图作者 | #区块链
Sunmao:可扩展的前端低代码框架

可以轻松地将任何前端UI组件封装到低代码组件库中,构建自己的低代码UI开发平台,让前端开发像Sunmao一样紧密。

Sunmao 的用户分为两种角色,一种是开发者,一种是使用者。

开发者的职责和寻常的前端开发者类似,负责开发 UI 组件,并且把普通的 UI 组件封装为 Sunmao 的组件。开发者需要通过写代码来实现组件的逻辑。

使用者的职责是利用开发者封装好的 Sunmao 组件,在 Sunmao 低代码编辑器中搭建前端应用。使用者不需要前端知识和编程能力,仅通过 UI 交互就可以完成应用搭建。

这里有两份教程,分别面向不同的角色。使用者仅需阅读使用者的教程,但开发者则要先阅读使用者教程,再阅读开发者教程。

官网 | 项目模板 | Github | #教程使用者 开发者 | #框架
Tauri – 使用 React/Vue 创建微型桌面应用程序。为多平台部署构建优化、安全且独立于前端的应用程序。

Github | 主页 | #框架
早泄的根本原理,99%的人不明白,99%的所谓半瓶醋专家也不明白,99%的真正砖家没讲明白。

绝大多数屌丝,那时候懵懵懂懂,人没那么色,意淫没那么严重,第一次手淫只知道撸,还不太懂得“刻意”享受(一边想象性感女人,一边撸)。

第一次撸管,绝大多数人会撸很久很久,并且,没有多少快感。(那时,自己的JJ是相对“麻木”的)。其实我更想说的是,真是原因在于,那时,自己的思想(大脑性中枢)是麻木的(不兴奋,不活跃,不懂得把外界刺激快速转化为性快感和性兴奋)

难道第一次撸管时,JJ和龟头不敏感?很多专家说,早泄是由龟头敏感引起的。难道JJ和龟头会随着后期手淫摩擦越来越敏感?

具体请看大师怎么说⬇️
ynlsg分享:纯干货!早泄的解决思路.doc
38.5 KB
一起听歌吧,一起听歌吧是一款免费在线一起听歌的软件,用于解决当前情侣异地同步听歌不方便或者具有相同音乐品味的人无法一起分享音乐的痛点,音源支持网易云音乐、咪咕音乐、qq音乐等,有在线版和app版,使用简单,直接创建房间就能和好友一起在线听歌,使用无需登录,虽然国内某些软件也可以实现了。

在线一起听歌软件特点
网易云音乐、咪咕音乐、qq音乐全部支持
支持同步点歌、听歌、聊天、斗图
支持创建房间,并可设置密码
支持投票切歌
支持点赞模式:按歌曲点赞量排序音乐播放顺序

🏷 TAG #工具 #音乐 #网站
📢 Channel @opencfdchannel
👥 Group @open_source_community
yun-playlist-downloader 网易云音乐 - 歌单 - 下载器
特性
音质选择
下载超时 / 重试
再次下载默认跳过已下载部分, 使用 content-length 匹配
自定义文件名
下载进度显示

🏷 TAG #工具 #音乐 #开源
📢 Channel @opencfdchannel
👥 Group @open_source_community
Txtmoji 把一段文字加密成 Emoji 表情符号,只有知道密码的情况才能解密回原始的文本。

eg:😫😲👰😸🙅👌😲😹🙈👺🙎😸👵👣👯👩👴👙😴👸👢👱👩🙆🙁👢👔🙆👑👓🙊👑😸😽
passwd:123
🏷 TAG #网站 #emoji
📢 Channel @opencfdchannel
👥 Group @open_source_community Txtmoji | Encrypt Text to Emojis
TG喵-最懂你的TG搜索
一个致力于带来全新搜索体验的TG资源搜索引擎
更智能的搜索算法,可爱而友好的搜索界面
还有独一无二的(Perhaps?):一键投稿想要分享的群组

via:@nyaspector

🏷 TAG #工具 #扩展 #群友推荐
📢 Channel @opencfdchannel
👥 Group @open_source_community
阿里云盘TV ,为观影而生

更新版本:1.1.2
https://aliyunpantv.gitlab.io

更新内容:
1.解决非原画播放出错问题(官方接口改了导致的)
2.添加触摸事件,可兼容安卓pad
3.支持显示内封字幕
4.字体优化,扩大字体
5.添加原生安卓电视固件图标,解决原生安卓固件不能显示图标问题
6.调用系统播放器改成调用kodi播放,解决播放卡顿问题,目前只能kodi,其他播放器不支持。 另外,如需要切换音轨,可以在原画画质下,使用kodi,kodi里能切换音轨,切记,只能原画

TG下载 资源发布👇🏻👇🏻👇🏻
@Aliyundrive_Share_Channel

🏷 TAG #工具 #阿里云盘
📢 Channel @opencfdchannel
👥 Group @open_source_community
我们费尽心思折腾我们的主页却从来没好好整理过我们的收藏夹
小舒同学使用你的收藏夹生成新标签页
让新标签页更加简单高效,也让你产生整理收藏夹的兴趣
强大的个性化功能
你可以随意设置布局、显示效果、自定义 CSS。让你的新标签页独一无二
下载安装 / 常见问题

🏷 TAG #工具 #扩展
📢 Channel @opencfdchannel
👥 Group @open_source_community
Back to Top
粤ICP备2021131327号