腾讯开源的微前端框架wujie

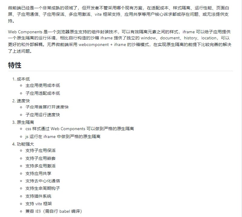
无界微前端是一款基于 Web Components + iframe 微前端框架,具备成本低、速度快、原生隔离、功能强等一系列优点。

文档 | demo | 项目地址 | #框架
UP主哔哩winter(UID:8538662),在B站开了个讲面向程序员的求职面试的频道,质量很高,听了你会有收获。

Bilibili | #面试
《白话区块链》专栏作者写了一篇关于区块链的硬核文章:《万字长文 - 我眼中区块链各个赛道正在演进的技术趋势》,阐述了公链、DeFi、NFT、存储、GemaFi五大赛道的现状深度分析和未来趋势推演。

然后有人把该文做了一个思维导图,以便对这5个赛道进行逻辑梳理。有兴趣的可以去看。

文章地址 | 原作者 | 导图原图 | 导图作者 | #区块链
Sunmao:可扩展的前端低代码框架

可以轻松地将任何前端UI组件封装到低代码组件库中,构建自己的低代码UI开发平台,让前端开发像Sunmao一样紧密。

Sunmao 的用户分为两种角色,一种是开发者,一种是使用者。

开发者的职责和寻常的前端开发者类似,负责开发 UI 组件,并且把普通的 UI 组件封装为 Sunmao 的组件。开发者需要通过写代码来实现组件的逻辑。

使用者的职责是利用开发者封装好的 Sunmao 组件,在 Sunmao 低代码编辑器中搭建前端应用。使用者不需要前端知识和编程能力,仅通过 UI 交互就可以完成应用搭建。

这里有两份教程,分别面向不同的角色。使用者仅需阅读使用者的教程,但开发者则要先阅读使用者教程,再阅读开发者教程。

官网 | 项目模板 | Github | #教程使用者 开发者 | #框架
Tauri – 使用 React/Vue 创建微型桌面应用程序。为多平台部署构建优化、安全且独立于前端的应用程序。

Github | 主页 | #框架
早泄的根本原理,99%的人不明白,99%的所谓半瓶醋专家也不明白,99%的真正砖家没讲明白。

绝大多数屌丝,那时候懵懵懂懂,人没那么色,意淫没那么严重,第一次手淫只知道撸,还不太懂得“刻意”享受(一边想象性感女人,一边撸)。

第一次撸管,绝大多数人会撸很久很久,并且,没有多少快感。(那时,自己的JJ是相对“麻木”的)。其实我更想说的是,真是原因在于,那时,自己的思想(大脑性中枢)是麻木的(不兴奋,不活跃,不懂得把外界刺激快速转化为性快感和性兴奋)

难道第一次撸管时,JJ和龟头不敏感?很多专家说,早泄是由龟头敏感引起的。难道JJ和龟头会随着后期手淫摩擦越来越敏感?

具体请看大师怎么说⬇️
ynlsg分享:纯干货!早泄的解决思路.doc
38.5 KB
Buffalo是一个Go web开发生态系统,目的是让项目更容易。

Buffalo帮助生成一个Web项目,该项目已经包含从前端(JavaScript、SCSS 等)到后端(数据库、路由等)的所有内容,并且已经连接并准备好运行。 Buffalo提供了简单的API来在Go中快速构建Web应用程序。

Buffalo 不仅仅是一个框架。 它是一个整体的 Web 开发环境和项目结构,让开发人员可以直接进入业务,以及构建他们的业务。

主页 | Github | #框架
AI 算法工程师手册 | #手册 #电子书

作者华校专,曾任阿里巴巴资深算法工程师、智易科技首席算法研究员,现任腾讯高级研究员,《Python 大战机器学习》的作者
Back to Top
粤ICP备2021131327号