Web3_Tutorial - Web3科学家极简入门指南

学习并使用 Web3.py 模块实现链上数据查询、转账、合约交互等简单功能

Twitter | Github | #指南
Crossplane是一个构建云原生控制平面的框架,不需要编写代码。它有一个高度可扩展的后端,使你能够建立一个控制平面,可以协调应用程序和基础设施,无论它们在哪里运行,还有一个高度可配置的前端,让你控制它提供的声明性API的模式。

Github | #框架
NocoBase :一个极易扩展的开源的低代码开发平台,无需编程,使用 NocoBase 搭建自己的协作平台、管理系统,只需要几分钟时间

微内核,灵活易扩展,具备健全的插件体系
基于 Node.js,使用主流框架和技术,包括 Koa、Sequelize、React、Formily、Ant Design 等
渐进式开发,上手难度低,对新人友好
不绑架、不强依赖,可任意组合使用或扩展,可用于现有项目中

中文版 | 英文版 | 在线体验 | 文档 | Github
前端部署十五章

本专栏通过使用 nodejs 写一个简单的静态服务器,来简单理解前端部署。接下来本专栏将引导你使用 Docker 部署,并优化镜像、优化 Pipieline,一步一步探索前端部署优化及发展,并以单页应用为例进行实践部署。

主要内容:
更加了解前端部署方案,并可独立部署个人应用到域名
更加了解自己公司的前端部署方案,并发现其中的不足
更加了解如何使用 Docker 优化前端部署
更加了解如何使用对象存储云服务,并对其进行时间与空间的优化
更加了解如何使用 CICD 优化 Pipeline 时间,并压缩每次部署时间,敏捷开发,快速迭代

博文 | #前端
Starfall是一个非常有名的儿童语音教学网站。创始人Stephen Schutz在幼年时有阅读障碍,所以长大后,与他人共同创建了
Starfall。网站面向的是学龄前以及低年级儿童,通过语音及趣味动画的方式来循序渐进的进行阅读(发音)教学。

传送门 | #儿童 #教育
You Don't Know JS Yet (book series) - 第 2 版

这是一系列深入探讨 JavaScript 语言核心机制的书。第一版比较经典了,但有点年代了(2014年),现在重新开始写第二版,还在连载中。

两个版本都是在线免费阅读,不花钱。(——第一版书籍现已绝版,无法再购买)

第1版 | 第2版 | #电子书 #JavaScript
AI 算法工程师手册

作者华校专,曾任阿里巴巴资深算法工程师、智易科技首席算法研究员,现任腾讯高级研究员,《Python 大战机器学习》的作者。
包括数学基础、统计学习、深度学习、相关工具等章节

传送门 | #AI #算法 #手册
国家开放大学终身教育平台正式上线,面向社会免费开放

该平台汇聚国家开放大学自建学习资源,338所知名高校课程资源免费开放、10个头部平台的特色课程等共计50万门,包含生活、职场、学历、兴趣等不同领域的课程。致力于满足社会大众多元化、个性化学习需求

PS:粗略看了一下,里边东西不多,没啥好玩意儿,官方宣传的“50万门”这个数据大概只是个噱头,有理由怀疑他是多打了个“万”字。我看还不如B站。。。。。。

官网 | #教育
工作之余,很多程序员喜欢用代码建造一些小工具,通常称之为 Side Project(业余项目)。这份手册总结如何判断一个点子的好坏,如何快速实现,如何传播,帮助你用 Side Project 成功赚到钱

Side Project 指南 | #手册 #指南
本工是最后一个知道的吗

【网评】上面所说的步骤需要4步:1、关闭PPT;2、更改后缀名rar(变身);3、解压;4、再更加后缀名pptx(还原),这样才是完整的步骤。而这里还有一个方法:1、另存为html格式;2、马上得到装有图片的文件夹。word同理。
Github 的 Markdown 开始支持 LaTeX 数学公式渲染了。

渲染能力使用了 MathJax:一个开源的、基于 JavaScript 的显示引擎。MathJax 支持范围广泛的 LaTeX 宏和许多有用的辅助功能扩展。有关详细信息,请参阅MathJax 文档MathJax Accessibility Extensions 文档

详细说明
若依,基于SpringBoot的权限管理系统 易读易懂、界面简洁美观。 核心技术采用Spring、MyBatis、Shiro没有任何其它重度依赖。可商用

内置功能:
用户管理:用户是系统操作者,该功能主要完成系统用户配置。
部门管理:配置系统组织机构(公司、部门、小组),树结构展现支持数据权限。
岗位管理:配置系统用户所属担任职务。
菜单管理:配置系统菜单,操作权限,按钮权限标识等。
角色管理:角色菜单权限分配、设置角色按机构进行数据范围权限划分。
字典管理:对系统中经常使用的一些较为固定的数据进行维护。
参数管理:对系统动态配置常用参数。
通知公告:系统通知公告信息发布维护。
操作日志:系统正常操作日志记录和查询;系统异常信息日志记录和查询。
登录日志:系统登录日志记录查询包含登录异常。
在线用户:当前系统中活跃用户状态监控。
定时任务:在线(添加、修改、删除)任务调度包含执行结果日志。
代码生成:前后端代码的生成(java、html、xml、sql)支持CRUD下载 。
系统接口:根据业务代码自动生成相关的api接口文档。
服务监控:监视当前系统CPU、内存、磁盘、堆栈等相关信息。
缓存监控:对系统的缓存查询,删除、清空等操作。
在线构建器:拖动表单元素生成相应的HTML代码。
连接池监视:监视当前系统数据库连接池状态,可进行分析SQL找出系统性能瓶颈

RuoYi | 演示地址 | 文档地址
4天实战 轻松玩转docker

主要内容:
1、docker 原理及在运维工作的地位和作用
运维工作进化论,docker、微服务、k8s 的联系,devops 和 docker 的关系,docker 的前世今生。
2、容器,镜像和仓库
容器和虚拟化,优势和劣势,底层核心;容器除了 docker 还有什么其他选择?docker 的安装及三大核心:容器、镜像、仓库。
3、docker 的实际运用
docker 的常用命令及注意事项,镜像的原理,dockerfile 的作用和应用,docker 的永久存储和网络通信。
4、docker 实际工作案例实现
搭建一台私有仓库,镜像仓库的上传和拉取,管理仓库,微服务的概念,用 docker 实现一个实际案例

#电子书
4天实战 轻松玩转docker.pdf
6.4 MB
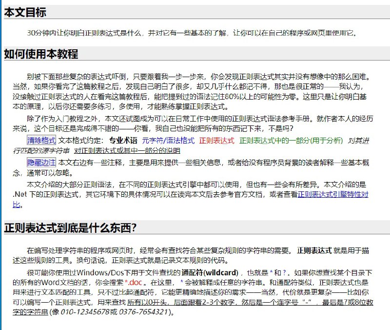
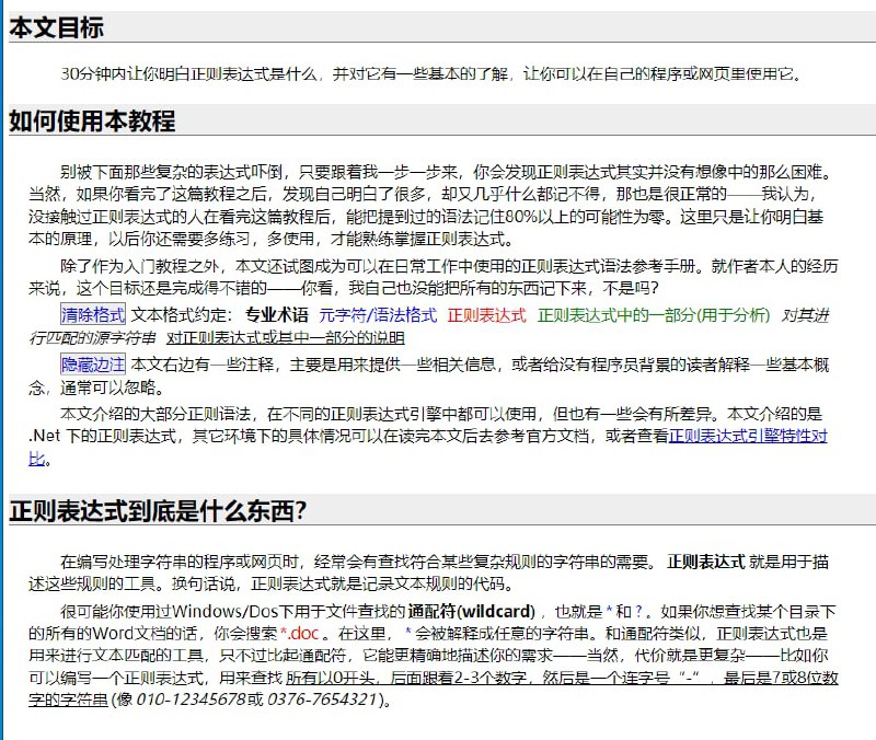
正则表达式30分钟入门教程

本文目标是30分钟内让你明白正则表达式是什么,并对它有一些基本的了解,让你可以在自己的程序或网页里使用它

博文 | #正则表达式 #教程
Jest 实践指南

Jest 是一款优雅、简洁的 JavaScript 测试框架。教程以分享测试的思路为主,虽然以 React 为主要技术栈,但使用其它技术栈的读者依然可以流畅阅读。本教程是作者结合了自身实践、Kent C. Dodds 文章、StackOverflow、Github Issue 以及别的博客最终总结出来的一套实践指南

Github | #指南 #框架 #电子书
Back to Top
粤ICP备2021131327号