正则表达式30分钟入门教程

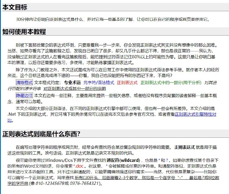
本文目标是30分钟内让你明白正则表达式是什么,并对它有一些基本的了解,让你可以在自己的程序或网页里使用它

博文 | #正则表达式 #教程
Jest 实践指南

Jest 是一款优雅、简洁的 JavaScript 测试框架。教程以分享测试的思路为主,虽然以 React 为主要技术栈,但使用其它技术栈的读者依然可以流畅阅读。本教程是作者结合了自身实践、Kent C. Dodds 文章、StackOverflow、Github Issue 以及别的博客最终总结出来的一套实践指南

Github | #指南 #框架 #电子书
阿里开源的Nacos ,Nacos 是一个更易于构建云原生应用的动态服务发现、配置管理和服务管理平台

Nacos 通过提供简单易用的动态服务发现、服务配置、服务共享与管理等服务基础设施,帮助用户在云原生时代,在私有云、混合云或者公有云等所有云环境中,更好的构建、交付、管理自己的微服务平台,更快的复用和组合业务服务,更快的交付商业创新的价值,从而为用户赢得市场

官网 | Github | 文档
Linux常用命令行小技巧

并不是系统性的介绍,而是总结了博主在日常中经常用到的一些操作。
“流畅地使用命令行是一个常被忽略的技能,或被认为是神秘的奥义。但是,它会以明显而微妙的方式改善你作为工程师的灵活度和生产力。这是我在 Linux 上工作时发现的有用的命令行使用小窍门和笔记的精粹。有些小窍门是很基础的,而有些是相当地特别、复杂、或者晦涩难懂。这篇文章不长,但是如果你可以使用并记得这里的所有内容,那么你就懂得很多了

博文 | #Linux #命令行
infra,一个让你能够快速访问项目基础设施(如 Kubernetes、数据库)的管理工具。

集成了简单易用的命令行工具,支持配置同步、权限管理、日志记录、API 扩展等功能。目前项目功能仍在持续更新与迭代

Infra | #工具
LetsMarkdown,一个轻量级的网页版 Markdown 编辑器,支持实时协作编辑、语法高亮、自动补全、主题设置等功能

Github | #编辑器
SpotiFlyer 开源免费多平台音乐下载器

支持Spotify、Youtube、SoundCloud等

SpotiFlyer 多平台音乐下载器地址

Web版本:SpotiFlyer

Android:点我下载

Windows-点击下载

macOS-点击下载

如果没有适合的版本请到GitHub releases下载页面下载

GitHub页面:https://github.com/Shabinder/SpotiFlyer
#工具 #开源
The Linux Perf Master

一本关于开源软件的电子书。本书与常见的专题类书籍不同,作者以应用性能诊断入手,尝试从多个不同的维度介绍以 Linux 操作系统为核心的开源架构技术体系。全书分为以下几个部分:
第一部分:介绍 Linux 性能诊断的入门方法。包括资源利用评估、性能监控、性能优化等工作涉及的工具和方法论,以 Stack Overflow 为例介绍一个真实的应用系统架构组成;
第二部分:基础设施管理工具。介绍 Ganglia,Ntop,Graphite,Ansible,Puppet,SaltStack 等基础设施管理 & 可视化工具;
第三部分:操作系统工作原理。介绍 Linux 操作系统工作原理(Not only Works,But Also How),从动态追踪技术的角度理解应用程序与系统行为;
第四部分:分布式系统架构。介绍负载均衡技术,微服务系统及其挑战:分布式系统性能追踪平台;
第五部分:网络与信息安全篇。介绍木马入侵、黑客攻击、防护与检测,IPv6 、封包过滤技术和态势感知等技术发展对安全工作的挑战;介绍信息安全法律;
第六部分:工程管理篇。尝试跳出 IT 视野讨论人才培养,DevOps 组织、效率和工程管理方法;
第七部分:社区文化篇。介绍黑客文化、开源作者、开发者社区和知识产权法,“技术首先是关于人的”(Technology is first about human beings)。

目录 | 作者: RiboseYim | #电子书 #Linux
《编程之道》 (Tao of Programming) 最新中英双语版

作者:Geoffrey James | 译者:Coco

Github
从零开始的算法竞赛入门教程

针对没有任何编程经验的同学写一份C++的教程是十分困难的,因为C++光是语法部分就能填充一本如同字典一般厚的书,而在算法竞赛中,我们仅仅是选择学习一些需要用到的,足以完成问题求解即可

学习程序语言和学习语言的过程是类似的,可以通过反复地模仿来熟悉,不断地尝试来积累,然后慢慢地能够做到自我创造,所以不要踌躇不前,不要觉得难以下手,去模仿,去写去尝试

本教程基于USACO Training,结合题目内容讲解,随缘更新

博文 | #算法
各大技术交流会、活动资料汇总 ,如QCon、全球运维技术大会、GDG、全球技术领导力峰会、大前端大会、架构师峰会、敏捷开发DevOps、OpenResty等

Github
网络安全领域的行业峰会演讲PPT收集。包含各安全大会、安全沙龙的演讲内容,以及各类安全白皮书、安全研究报告、安全免费图书、安全指南等

Github | #ppt
Back to Top
粤ICP备2021131327号