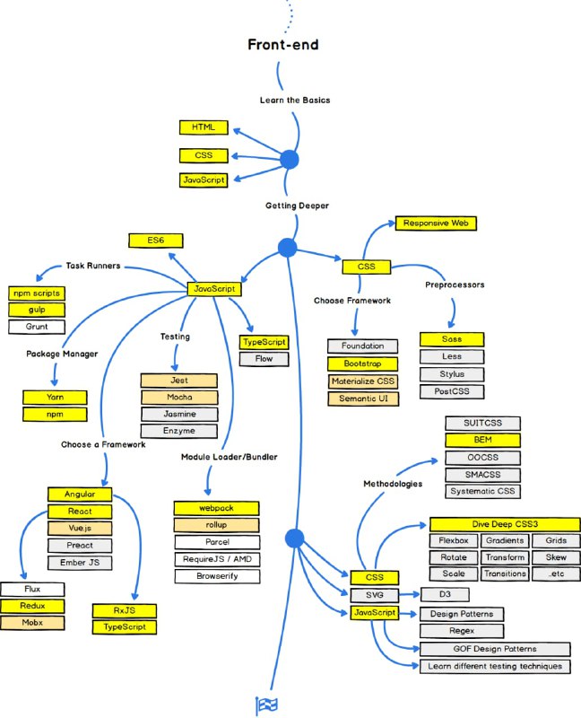
#电脑软件 #蓝奏云 #建议收藏转发
已更新40+款电脑软件:包括下载工具、磁力工具、音乐播放器、常用软件绿色净化版、实用软件破解汉化版等等
下载地址:
https://icrack.lanzoui.com/b00p1asxi
已更新40+款电脑软件:包括下载工具、磁力工具、音乐播放器、常用软件绿色净化版、实用软件破解汉化版等等
下载地址:
https://icrack.lanzoui.com/b00p1asxi
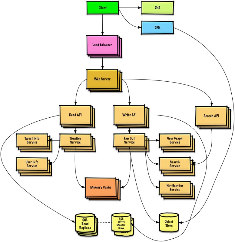
在线免费教材《Web浏览器工程》
项目管理后台搭建工具:Motor Admin。无需编码,即可快速为应用搭建简单易用的管理后台。
开发者可定制 CRUD 界面,并提供表单生成器、SQL 语句在线运行、数据可视化、应用管理面板、邮件推送等功能
开发者可定制 CRUD 界面,并提供表单生成器、SQL 语句在线运行、数据可视化、应用管理面板、邮件推送等功能