站点名称: 奥比在线游戏
描述: 奥比是一款免费的在线游戏,拥有 35 个独特的奥比关卡。无需下载,在任何带有网络浏览器的设备上均可游玩!
链接: https://obby.online/zh-CN
站点名称: Free Game Online - Play Free Online Games No Download
描述: 发现大量的免费在线游戏,包括新闻、指南、评论和提示。无需下载即可立即玩动作、拼图、运动等更多游戏。每日更新。
链接: https://freegameonline.net/
#剪辑能手 #媒体创作
站点名称: SubtitleOCR
描述: 快如闪电的硬字幕提取工具。仅需苹果M1芯片或英伟达3060显卡即可达到10倍速提取
链接: https://github.com/nhjydywd/SubtitleOCR
站点名称: SubtitleOCR
描述: 快如闪电的硬字幕提取工具。仅需苹果M1芯片或英伟达3060显卡即可达到10倍速提取
链接: https://github.com/nhjydywd/SubtitleOCR
站点名称: Free QWQ - 免费分布式 AI 算力平台
描述: 基于分布式家用电脑的 3090、3080、4090 显卡算力,提供完全免费、无限制的 AI 服务。支持免费使用 QwQ 32B 大语言模型。
链接: https://qwq.aigpu.cn/
站点名称: Free AI Cartoon Generator | Photo & Text to Cartoon Art
描述: 使用AI 生成器将照片和文本转换为令人惊叹的卡通艺术。立即创建各种风格的高质量卡通。易于使用,无需注册。
链接: https://aicartoongenerator.org/
站点名称: VideoDL
描述: VideoDL 是一款免费、快速且稳定的在线 YouTube 视频下载器,允许将 YouTube 视频转换为最高质量的 MP4 或 MP3。
链接: https://videodl.co/
站点名称: Retro Games
描述: 在浏览器上在线玩复古游戏,包括NES、SNES、GB、GBC、GBA、SEGA Genesis、PSX、PS1和经典街机游戏。免费,无需下载。
链接: https://retro-games.org/
站点名称: 鱼皮 AI 知识库
描述: 鱼皮 AI 知识库 - 免费 DeepSeek 教程|工具站|资源库,是一站式开源免费的人工智能知识分享平台,汇集Deepseek、GPT等热门AI工具介绍、使用指南、技巧分享、应用场景、AI变现、行业资讯、教程资源汇总,提供系统化的AI教程、精选AI资源,助你快速掌握AI技术,成为AI专家!
链接: https://ai.codefather.cn/
站点名称: GitSeek | 从任意仓库复制所需代码,赋能AI开发
描述: GitSeek 帮你快速获取所需的完整代码,复制到 Claude 深度解读实现逻辑,或粘贴至 Cursor 实现相似功能开发。配备项目可视化和架构洞察能力。
链接: https://gitseek.dev/zh
站点名称: SimilarLabs - 发现和对比最佳AI产品和工具
描述: SimilarLabs 帮助您发现、对比和选择最佳AI产品和工具。获取详细评测、替代方案、价格信息和用户反馈,轻松找到适合的AI解决方案。
链接: https://similarlabs.com/zh
一个腾讯云函数部署脚本,利用笔记卡片(一个微信号)作为接口,转存微信推文到自己的obsidian笔记仓库~
https://github.com/zibuyu2015831/note_card_for_obsidian
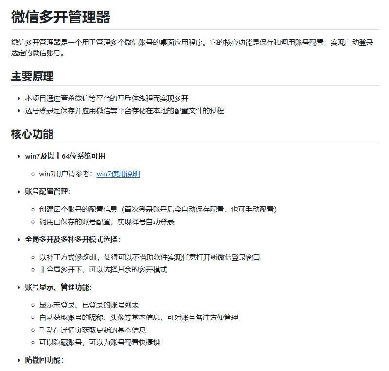
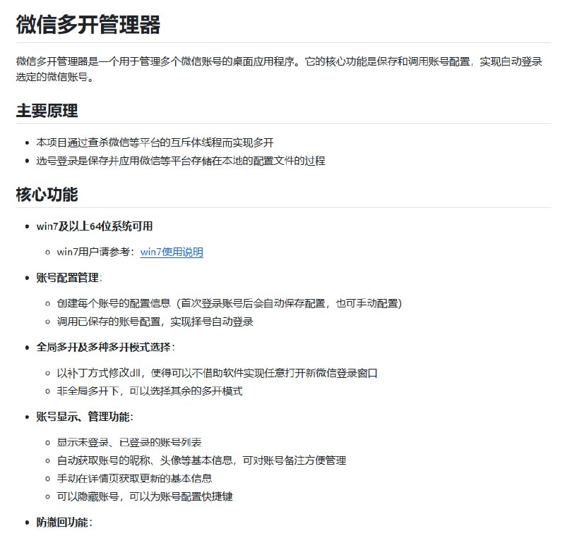
一款专为 微信多开而设计的 自动化管理工具,支持 多号一键登录、全局多开、自启动登录、防撤回 等功能,是让你省心的好工具!🚀
https://github.com/wfql1024/MultiWeChatManager
描述: 一个基于 AI 的趋势发现和内容发布系统,支持多源数据采集、智能总结和自动发布到微信公众号
链接: https://github.com/OpenAISpace/ai-trend-publish