资源共享频道
06:58 · 2021年10月7日 · 周四
基本 Markdown 语法的正则表达式模式
06:58 · 2021年10月7日 · 周四
CodeSee
:项目代码结构
#可视化
可视化
06:57 · 2021年10月7日 · 周四
NounPlus:在线
#英语
语法检测纠正工具是一个由韩国人开发的英语句子语法检测
#工具
,纠正你英语中的语法问题,Nounplus工具的语法算法主要侧重于语法、句法,并且拥有超过1000个常用的语法错误筛选机制
中文网站
外文网站
英语
工具
06:56 · 2021年10月7日 · 周四
可搭建私人网盘的在线文件
#浏览器
filebrowser
提供指定目录下的文件管理界面,可用于搭建私人网盘,在线管理各种文件资源,内置登录系统,可在线删除、编辑、创建文件,允许分配多个用户权限,在 Web 浏览器上执行自定义命令行。
它是个二进制文件,可以用作独立的可执行文件,但它也可以与 Docker 或 Caddy 一起使用,默认情况下会启用 HTTPS,安装非常简单。安装后登陆使用的默认账号密码是 admin/admin。
浏览器
06:56 · 2021年10月7日 · 周四
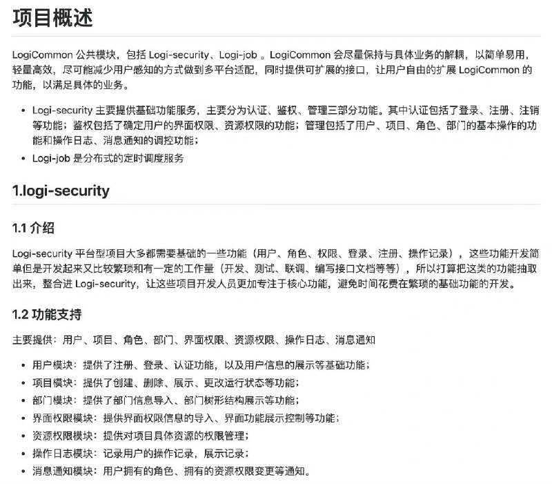
滴滴在 GitHub 开源的一套 Java 版认证、鉴权、管理、任务调度通用功能组件:
LogiCommon
。
项目主要分为两部分:Logi-security(包含认证、鉴权、管理等基础功能),Logi-job(包含分布式的定时调度服务)。
23:49 · 2021年9月28日 · 周二
一款比较实用的 Matplotlib 客户端:
MPLG
,支持可视化设计并绘制图形,并将图形导出成 PNG、PDF、SVG 等文件格式。开发者可以随时将图形其转换可复用、可编写的 Python 代码。支持 Matplotlib 所有常用 API 与 LaTeX 格式,可配置图形边框背景、线条颜色、文字大小等属性。
目前该工具对学生免费开放使用,兼容 Windows、Linux、macOS 等主流桌面系统
23:49 · 2021年9月28日 · 周二
Penetration Testing POC
,国内开发者 Mr-xn 在 GitHub 发布的一份
#渗透
测试
#笔记
。汇总了渗透测试工作中常用的 POC、脚本、工具、学习资源、操作技巧等内容
渗透
笔记
Before
After
Home
网盘搜索
技术博客
网盘资源
今日热点
Powered by
BroadcastChannel
&
Sepia
粤ICP备2021131327号