#PC #下载
「哔哩下载姬」B站视频下载工具

哔哩下载姬(DownKyi)是一个简单易用的哔哩哔哩视频下载工具,具有简洁的界面,流畅的操作逻辑。哔哩下载姬可以下载几乎所有的B站视频,并输出mp4格式的文件;采用Aria下载器多线程下载,采用FFmpeg对视频进行混流、提取音视频等操作。

支持8K、4K、HDR、杜比视界

支持AVC、HEVC、AV1视频编码

支持杜比全景声、Hi-Res无损音质

支持用户收藏夹、订阅、稍后再看、历史记录下载

支持弹幕、字幕、封面下载

🌐Github|🌐评论区下载

🤖投稿Bot:@xiaocangku_bot
关注频道:@jidexiaocang
#Web #导航
数字生活指南(Guidebook.top)

以信息检索、知识发现、价值创造、效率提升为宗旨,致力于更好的运用互联网工具或科学方法,不断提高信息素养能力,让工作学习生活更高效

🌐数字生活指南

🤖投稿Bot:@xiaocangku_bot
关注频道:@jidexiaocang via.一襟晚照
「Libretube」

一个适用于安卓代替YouTube的前端应用
(国内可直连)

观看油管视频和下载油管视频,并且不受网络限制,支持无广告观看、视频下载、帐户登录、订阅、频道趋势、用户播放列表、频道播放列表、搜索、搜索建议、搜索过滤、字幕和注释等。

LibreTube 项目旨在为使用基于 Web 的媒体服务提供私密、匿名的体验。因此,未经您的同意,该应用程序不会收集任何数据。

Github:
https://github.com/libre-tube/LibreTube

🏷️:#精品软件 #开源应用
📢:
@LCGFX
-------------------------------------------------------------

-其它优秀客户端:

「YouTube Vanced」(已停更,最强)

「Revanced」(另一团队的Vanced续作)

「NewPipe」(开源)

「SongTube」(开源)

「SkyTube」(开源)

「SnapTube」
(可观看下载,使用修改版原版广告多)

「Pure Tuber」
(网上有许多修改版,大家自行找)

「Ucmate」
(同Snaptube相似可观看下载各类网站视频)

「YMusic」
(听歌推荐,可下载歌曲和视频)

-如果大家在网页端观看推荐:

「镜像站」
(无广告)

「Brave」
(一款强大的网络浏览器。配有内置广告拦截器,可防止跟踪并通过优化的数据和电池性能提供安全保护,如果您是iOS用户也推荐,用浏览器实现无广告)

「Adguard」
(AdGuard 是摆脱侵入性广告和在线跟踪以及保护您的计算机免受恶意软件侵害的最佳方式。安卓破解APK:t.me/LCGFX/599)

整理不易,转发请带源
(分享来自 @LCGFX)
一个轻量级知识管理应用

支持所见即所得, Markdown及扩展(Math, Diagram, WikiLink, Hashtag等), 脑图(Markdown to MindMap)

mdSilo | Demo
一个用Go编写的静态HTML和CSS网站生成器。 它针对速度、易用性和可配置性进行了优化。 Hugo获取一个包含内容和模板的目录,并将它们呈现为一个完整的HTML网站。

Hugo 依赖于 Markdown 文件和元数据的前端,我们可以从任何目录运行Hugo。Hugo可以在几分之一秒内渲染了一个中等大小的典型网站。 一个好的经验法则是,每条内容的渲染时间约为1毫秒。

Hugo旨在适用于任何类型的网站,包括博客、翻滚和文档

官网 | 论坛 | 文档 | 安装指南 | #生成器
字跳推出的自研Linux操作系统,广泛集成了字节跳动多年来在支撑海量业务和亿级并发上的系统技术经验。但没有开放下载,只能在字跳的云上使用。当然开放了源码,可以试试自己编译。

与Debian 10官方软件包保持兼容,提供字节定制优化的5.4内核和自研组件,包括基础库、工具链、监控工具、系统软件等。由字跳提供系统维护和技术支持。

veLinux | Github | #Linux
从零开始,手写一个RPC,跟随着这篇文档以及数个迭代版本的代码,由简陋到逐渐完备,让所有人都能看懂并且写出一个RPC框架。

本文档与代码都是作者本人第一次手写RPC的心路历程,会有理解的偏差与代码上的不完善,但更是由于这样,有着与新手对同样问题的疑惑,也许会使新手更容易理解这样做的缘故是啥。

MyRPCFromZero
7天用Go从零实现Web框架Gee教程 | 地址
面向 Kubernetes 开发人员的新 CKAD 指南 | 详文 | #指南
Charts.css:CSS 数据可视化框架。 ​​​| #框架
Postman 的开源轻量级替代品

Restfox
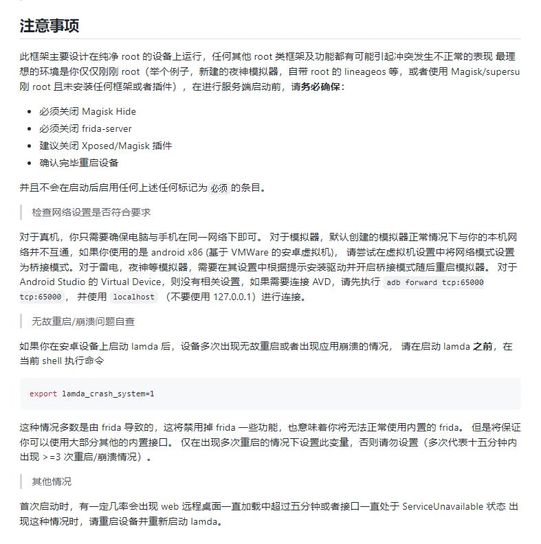
史上最强安卓抓包/逆向/HOOK & 云手机/自动化辅助框架

这是一个用于安卓逆向及自动化的辅助框架,它以编程化的接口大幅减少你的手动操作,你将不再需要关心琐碎的问题。通过它,你可以获得:

●零依赖,只需 root 即可
●支持安卓 6.0 (M, API 23) - 13 (T, API 33)
●极其简单的调用,封装了大量常用接口,你只需要会写 Python
●只要有网即可连接任意地方运行了 lamda 的设备
●完全网络化,脱离 USB 数据线/USB HUB 等实体连接
●不会给现有运行环境增加任何可被检测的特征
●大大降低门槛以及闲杂琐事上的时间成本
●7*24 小时的稳定性
●支持标准游戏/AVD模拟器及真机、云手机,全架构
●可完美内置于安卓系统
●无线连接内置 root 权限的 WIFI ADB
●支持 OpenVPN 可实现全局/非全局的 VPN
●支持 http/socks5 代理,可实现设置系统级别/单个应用级别的代理
●支持 UDP 协议代理(socks5 UDP 模式)
●支持 OpenVPN 与代理共存
●可通过接口轻松设置中间人证书,配合 http/socks5 代理实现中间人流量分析
●通过 frida 暴露内部 Java/JNI 接口(类 virjar/sekiro 但基于 frida)
●UI自动化,通过接口实现自动化操作
●设备状态/资源消耗读取
●大文件上传下载
●WEB 端文件上传下载
●唤起应用的 Activity
●前后台运行 shell 命令,授予撤销应用权限等
●系统配置/属性读取修改
●内置 frida, IDA 7.5 server 等工具
●可使用 ssh 登录设备终端
●内置 crontab 定时任务
●内置 Python3.9 及部分常用模块
●WIFI 远程桌面(web)
同时,tools/ 目录下还包含了一些常用的脚本以及开箱即用的服务。

lamda | #框架
Back to Top
粤ICP备2021131327号