配色网站汇总

Adobe配色器 color.adobe.com 在线色轮调色,主题色拾取,渐变色工具等

materialui.co 配色参考,emoji表情,图标,特殊符号

coolors.co 配色方案生成器

uigradients.com 上百种渐变配色方案参考

优设配色导航 color.uisdc.com 中国,日本传统色,渐变色等配色参考

happyhues.co 调色灵感,颜色术语/色彩心理学

colormix.mdbgo.io 在线配色神器

mycolor.space 渐变配色生成器,自动CSS代码

colors.dopely.top 在线调色,颜色转换器,拾色

colorhunt.co 数以千计的色卡灵感

colrd.com 你可以上传自己的图片,将生成的配色方案保存下来。

#配色 #工具 #生成器
3D数据集和建模相关资源列表

laion-3d | #3d
JavaScript热门面试问题集锦

从基础到高级:测试你对 JavaScript 的了解程度,更新你的知识,或准备你的编码面试。

JavaScript Questions | #面试 #JavaScript
中国前端开发者列表

什么样的同学可以加入到这个列表?暂定是「活跃、有一定社区影响力、关注后能带来收获的开发者」,不再活跃的开发者会定期挪到「不活跃」标题下。

同时介绍部分可以贴上链接宣传下自己的作品、书或服务。如有不准确的描述或者不希望出现在这个列表上,也可 PR 删除。

项目地址 | #前端
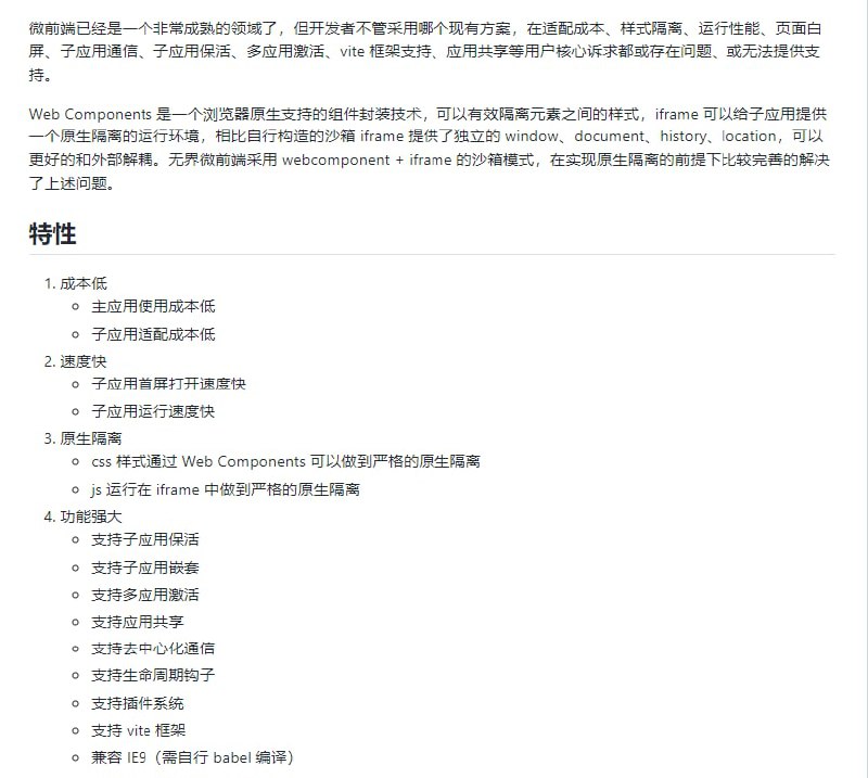
腾讯开源的微前端框架wujie

无界微前端是一款基于 Web Components + iframe 微前端框架,具备成本低、速度快、原生隔离、功能强等一系列优点。

文档 | demo | 项目地址 | #框架
UP主哔哩winter(UID:8538662),在B站开了个讲面向程序员的求职面试的频道,质量很高,听了你会有收获。

Bilibili | #面试
《白话区块链》专栏作者写了一篇关于区块链的硬核文章:《万字长文 - 我眼中区块链各个赛道正在演进的技术趋势》,阐述了公链、DeFi、NFT、存储、GemaFi五大赛道的现状深度分析和未来趋势推演。

然后有人把该文做了一个思维导图,以便对这5个赛道进行逻辑梳理。有兴趣的可以去看。

文章地址 | 原作者 | 导图原图 | 导图作者 | #区块链
Sunmao:可扩展的前端低代码框架

可以轻松地将任何前端UI组件封装到低代码组件库中,构建自己的低代码UI开发平台,让前端开发像Sunmao一样紧密。

Sunmao 的用户分为两种角色,一种是开发者,一种是使用者。

开发者的职责和寻常的前端开发者类似,负责开发 UI 组件,并且把普通的 UI 组件封装为 Sunmao 的组件。开发者需要通过写代码来实现组件的逻辑。

使用者的职责是利用开发者封装好的 Sunmao 组件,在 Sunmao 低代码编辑器中搭建前端应用。使用者不需要前端知识和编程能力,仅通过 UI 交互就可以完成应用搭建。

这里有两份教程,分别面向不同的角色。使用者仅需阅读使用者的教程,但开发者则要先阅读使用者教程,再阅读开发者教程。

官网 | 项目模板 | Github | #教程使用者 开发者 | #框架
Tauri – 使用 React/Vue 创建微型桌面应用程序。为多平台部署构建优化、安全且独立于前端的应用程序。

Github | 主页 | #框架
早泄的根本原理,99%的人不明白,99%的所谓半瓶醋专家也不明白,99%的真正砖家没讲明白。

绝大多数屌丝,那时候懵懵懂懂,人没那么色,意淫没那么严重,第一次手淫只知道撸,还不太懂得“刻意”享受(一边想象性感女人,一边撸)。

第一次撸管,绝大多数人会撸很久很久,并且,没有多少快感。(那时,自己的JJ是相对“麻木”的)。其实我更想说的是,真是原因在于,那时,自己的思想(大脑性中枢)是麻木的(不兴奋,不活跃,不懂得把外界刺激快速转化为性快感和性兴奋)

难道第一次撸管时,JJ和龟头不敏感?很多专家说,早泄是由龟头敏感引起的。难道JJ和龟头会随着后期手淫摩擦越来越敏感?

具体请看大师怎么说⬇️
ynlsg分享:纯干货!早泄的解决思路.doc
38.5 KB
Back to Top
粤ICP备2021131327号